
摘要
支气管哮喘(简称哮喘)是一种常见的慢性气道疾病。规范化的诊断和治疗、有效的临床管理,对于提高哮喘的控制水平、改善患者生活质量及降低疾病负担具有重要作用。通过审阅和整合近年来哮喘领域国内外循证医学研究结果,中华医学会呼吸病学分会哮喘学组对《支气管哮喘防治指南(2020年版)》进行了重新修订。本次修订补充了哮喘诊断路径,更新了临床分期、分级,对哮喘的评估、哮喘慢性持续期的治疗、哮喘急性发作期的处理、重度哮喘、不典型哮喘、哮喘管理原则等方面根据最新的研究证据作出了相应的调整,并整理出34条推荐意见。本指南的更新旨在为提高我国医务人员对哮喘规范化诊治的认知和水平,提供最新的指导性文件。
支气管哮喘(简称哮喘)是一种常见的慢性呼吸系统疾病,近年来其患病率在全球范围内有逐年增加趋势。国内外的临床研究以及实践结果表明,规范化的诊断和治疗、有效的临床管理路径,对于提高哮喘的控制水平、改善患者生活质量及降低疾病负担具有重要作用。中华医学会呼吸病学分会哮喘学组曾在2003、2008、2016、2020年四次修订我国的“支气管哮喘防治指南”,作为指导性文件,大力推动了我国的哮喘防治工作。
通过审阅和整合近年来哮喘领域国内外循证医学研究结果,中华医学会呼吸病学分会哮喘学组在“支气管哮喘防治指南(2020年版)”基础上进行了重新修订。本指南的更新旨在为提高我国医务人员对哮喘规范化诊治的认知和水平,提供最新的指导性文件。
本指南已在国际实践指南注册与透明化平台(http://www.guidelines-registry.cn/)注册(注册编号:PREPARE-2023CN989),由中华医学会呼吸病学分会哮喘学组专家委员会发起,启动时间为 2023 年 3 月,撰写12个月,审稿时间为2024年5月,定稿时间为2024年10月。指南目标患者群体为成人哮喘患者。指南使用者包括任何等级医院的呼吸专科医生、内科医生、全科医生及其他相关科室人员。本指南制订工作组由呼吸与危重症医学科的临床专家、指南方法学、循证医学、临床流行病学、卫生统计学和专业期刊编辑等领域的多学科、不同地域的专家共同组成,分别成立指南编写组、方法学组、秘书组、审定组、证据评价组,具体名单见文后附录。在2020版本基本框架下,在中华医学会呼吸病学分会哮喘学组委员中征集共71个哮喘临床问题,合并类似提问后共筛选出34个临床问题,并在全体学组委员中进行重要性调研评分确定临床问题,采用Likert 5评分量表对各问题进行重要性赋分(完全不重要:1分,系数0.25;不太重要:2分,系数0.5;一般:3分,系数1;重要:4分,系数1.5;非常重要:5分,系数2)。共回收34份问卷,回收率为85.37%。所有问题满足重要性评分>4.5分,纳入本指南讨论范围,并进行文献检索提供证据质量并确定推荐强度。
在PubMed、Cochrane Library、Embase、Web of Science、中国知网、万方数据、维普等数据库进行检索,检索时限:2013年1月1日—2024年5月31日。方法学组在指南工作启动会后对各专家团队进行方法学培训,培训内容包括文献检索策略的制订、文献筛选、证据提取和评价。针对每个具体临床问题,由呼吸病学专业的医生检索文献,先根据纳入和排除标准进行文献筛选,再根据统一的文献评价表格对文献进行初评。各专家团队若在证据检索、评价等过程中遇到疑问,方法学组和秘书组成员将提供方法学支持,协助该团队解决并进行质量控制。初评不能确定的文献由指南工作组集中评价,最后指南工作组再次集中,文献逐篇进行复评。
本指南采用的证据质量分级标准,主要是采用GRADE(grading of recommendations assessment,development and evaluation)方法(表1),同时参考2024年版全球哮喘防治创议(global initiative for asthma,GINA)全文。证据质量分为“高、中、低、极低”4 个等级,分别用A、B、C、D表示;推荐意见分为“强推荐、弱推荐”2个级别,分别用1和2表示。推荐强度根据证据质量、利弊平衡、患者价值观和意愿,以及资源花费等因素综合确定。指南制订工作组召开5次全体会议,更新修订要点见附表1,并对每个具体临床问题和干预措施进行了充分的讨论。所有推荐意见通过 Delphi 法进行投票表决,投票需遵守以下规则:对存在分歧的部分,推荐或反对某一干预措施至少需要获得50%的参与者认可,且持相反意见的参与者比例需低于20%,未满足此项标准将不产生推荐意见;推荐意见被列为强推荐需要得到至少70%的参与者认可。表2列举各章节的要点并列出推荐意见。




本指南制订过程中,所有参与本指南专家研讨会的专家和指南工作组成员与医药企业不存在指南相关的利益冲突。
为了促进指南的传播和临床应用,指南将在学术期刊上发表,发表后将以学术会议、学习班等形式在全国范围进行传播。指南制订工作组将定期进行文献检索、证据更新和评价,计划每4~5年对指南进行更新。
一、定义
支气管哮喘(简称哮喘)是由多种细胞包括嗜酸性粒细胞、肥大细胞、T淋巴细胞、固有淋巴样细胞、中性粒细胞、平滑肌细胞、气道上皮细胞以及细胞组分参与的慢性气道炎症性疾病,临床表现为反复发作的喘息、气短、胸闷、咳嗽等症状,不典型者可仅以咳嗽或胸闷为主要临床表现。其常在夜间或凌晨发作或加重,多数患者可自行缓解或经治疗后缓解,同时具有气道高反应性和可变的气流受限,随着病程延长可导致气道结构改变,即气道重塑。哮喘是一种异质性疾病,具有不同的临床表型和内型。
二、流行病学
(一)哮喘患病率
全球哮喘负担形势依然严峻,据全球疾病负担(global burden of disease,GBD)报告显示,2021年全球哮喘年龄标准化患病率为3 340.1/10万,全球共计约2.6亿哮喘患者;2021年年龄标准化病死率为5.2/10万,与哮喘相关的死亡病例估计为43.6万例[1, 2]。
2010—2011年,我国7个行政区8个省市进行的“全国支气管哮喘患病情况及相关危险因素流行病学调查”(China Asthma and Risk factors Epidemiologic investigation study,CARE研究),采用多级随机整群抽样入户问卷调查,共调查了164 215名14岁以上人群。结果显示,我国14岁以上人群医生诊断的哮喘患病率为1.24%,新诊断的哮喘患者占25.61%[3]。
2012—2015年,中国10个省市进行的“中国肺健康研究”(China Pulmonary Health study,CPH研究),依据2010年的全国人口普查数据,采用多阶段分层抽样方法,在160个城乡调查点,采用曾被GBD等研究用于大型流行病学调查的欧盟呼吸健康调查哮喘问卷。该调查结果显示我国20岁及以上人群中,有喘息症状的哮喘患病率为4.2%。按照2015年的全国人口普查数据推算,我国20岁以上人群有4 570万哮喘患者[4]。我国不同的流行病学调查结果存在差异,可能源于调查所采用的抽样方法不同以及对哮喘定义的不同。同时需要关注的是,2010年后我国青少年(14~18岁)和成年人哮喘的患病率有所上升[5]。
(二)哮喘控制现状
GINA自2006年提出“哮喘控制”的概念后,2014年又强调哮喘的治疗目标是实现“哮喘的总体控制”,既要达到当前症状控制又要降低未来急性发作的风险,2019年再次强调这一治疗目标。尽管达到哮喘的控制已成为哮喘治疗目标,但距离该目标仍任重道远。一项全球25个国家63个中心参与的横断面研究显示,仅44.1%儿童、55.4%青少年和61.1%成人哮喘良好控制。该调查还显示哮喘控制不佳在低收入国家尤为严重[6]。来自12个欧洲国家的流行病学调查资料显示,56.5%患者哮喘控制不理想,哮喘相关生活质量较差[7]。
我国关于哮喘控制的流行病学调查数据较缺乏,多以单中心或者局部区域的数据为主。2015年启动的一项全国多中心调查显示,30个省市城区门诊哮喘患者总体哮喘控制率为28.5%。在过去的1年中,26.4%的患者因哮喘急性发作住院,22.4%的患者因哮喘急性发作急诊就诊。但令人鼓舞的是,有10个曾经参与2008年哮喘控制调查的城市,2008年哮喘控制率仅28.7%,本次调查中哮喘控制率(39.2%)有较大程度的提高[8]。
三、诊断
(一)诊断标准
1. 提示哮喘的临床症状和体征:(1)反复发作性喘息、气促、胸闷、咳嗽,夜间及晨间多发,随时间变化,强度不一,常与接触过敏原、冷空气、物理、化学性刺激以及上呼吸道感染、运动等有关;(2)发作时及部分未控制的慢性持续性哮喘,双肺可闻及散在或弥漫性哮鸣音,呼气相延长;(3)上述症状和体征可经治疗缓解或自行缓解。
2. 可变气流受限的客观检查:(1)支气管舒张试验阳性,即吸入支气管舒张剂后,第一秒用力呼气容积(forced expiratory volume in one second,FEV1)增加≥12%,且FEV1绝对值增加≥200 ml;或含吸入性糖皮质激素(inhaled corticosteroids,ICS)抗炎治疗4周后与基线值比较FEV1增加≥12%和绝对值增加≥200 ml(除外呼吸道感染)。(2)支气管激发试验阳性;常用吸入激发剂为乙酰甲胆碱或组胺,通常以吸入激发剂后FEV1下降≥20%,判定结果为阳性,提示存在气道高反应性。推荐意见1:FEV1占预计值%≥70%时[9, 10],可进行支气管激发试验(除外4周内呼吸道感染)(1,D)。FEV1占预计值%<70%时优先考虑支气管舒张试验。(3)呼气流量峰值(peak expiratory flow,PEF)平均每日昼夜变异率(至少连续7 d每日PEF昼夜变异率之和/总天数)>10%[11],除外呼吸道感染。
符合上述症状和体征,同时具备可变气流受限客观证据中的任一条,并除外其他疾病所引起的喘息、气促、胸闷、咳嗽,可以诊断为哮喘[12]。由于抗哮喘治疗,尤其是含ICS的治疗会降低肺功能相关参数的可变性,因此尽可能在抗哮喘治疗前进行可变气流受限的客观检查。
其他诊断方法包括:运动激发试验阳性,即FEV1在一定强度运动后较基线下降≥10%,且绝对值下降≥200 ml,亦可作为可变气流受限的证据[13];特定过敏原激发可用于少数职业性哮喘患者的诊断[14];脉冲振荡检查技术可作为无法配合肺通气功能检测患者的补充检查;影像学检查不常规用于哮喘的诊断,但可能有助于评估哮喘的共患疾病或进行鉴别诊断。
推荐意见2:当临床症状提示可能为哮喘,但无法开展支气管激发试验或达不到诊断标准中可变的气流受限依据时,不建议过度依据支气管舒张或激发试验的临界值[15](1,D),可采用“拟诊路径”提升哮喘诊断率。推荐意见3:如提示以下情形之一可拟诊哮喘,并启动诊断性抗哮喘治疗后进一步确诊:(1)肺通气功能检查无法开展的情况下,可采用呼气峰流速仪行支气管舒张试验,PEF较基线增加≥20%[12];(2)两次访视之间肺功能FEV1变化≥12%且绝对值≥200 ml[12];上述方法均需排除检查前4周内的呼吸道感染;(3)在FEV1占预计值%≥80%的患者,基线期肺通气功能存在小气道功能障碍[最大呼气流量(maximal expiratory flow,MEF)25、MEF50、用力呼气中期流量(maximal mid-expiratory flow,MMEF)三者任意两者占预计值%≤65%],或支气管舒张试验FEV1增加≥10%,伴呼出气一氧化氮(fractional concentration of exhaled nitric oxide,FeNO)≥35 ppb[16, 17, 18, 19, 20, 21, 22](1,C)。拟诊策略更适合基层医院及医疗资源不足的区域。
不典型哮喘如咳嗽变异性哮喘(cough variant asthma,CVA)和胸闷变异性哮喘(chest tightness variant asthma,CTVA)相应诊断特点详见“九、不典型哮喘”。
诊断路径如图1所示。

注:a采用拟诊策略,可提升通过诊断性治疗后的确诊率
图1 支气管哮喘的诊断路径图
(二)分期
根据临床表现和相关检查,哮喘可分为急性发作期、慢性持续期、临床控制期。哮喘急性发作是指喘息、气促、咳嗽、胸闷等症状突然发生,超出了哮喘未控制定义的范围[23],或原有症状加重,并以呼气流量降低为特征,常因接触过敏原、刺激物或呼吸道感染诱发。慢性持续期是指每周均出现不同频度和(或)不同程度的喘息、气促、胸闷、咳嗽等症状。临床控制期是指患者无喘息、气促、胸闷、咳嗽等症状并保持4周及以上,1年内无急性发作,肺功能正常或者达到稳定。
推荐意见4:部分临床控制期患者在生物靶向药物治疗或其他抗哮喘治疗后,无症状时长达到1年及以上,无急性发作,肺功能检测结果正常或基本正常,且无需OCS治疗,如满足以上所有条件可视为达到“临床治愈”(clinical remission,CR)(1,D)。然而这部分患者仍存在气道高反应性等哮喘病理学特征,因此仍需要吸入药物治疗。部分童年起病的哮喘患者可以达到无需用药治疗的“临床治愈”[12]。
(三)分级
初诊及复诊的非急性发作期患者均需基于症状和(或)肺功能回顾性判断疾病严重程度分级:(1)初始治疗时对哮喘严重程度的判断,对患者选择药物治疗方案十分重要。可根据白天、夜间哮喘症状出现的频率和肺功能检查结果,将慢性持续期哮喘病情严重程度分为轻度、中度、重度(表3)。(2)推荐意见5:根据达到哮喘控制所采用的治疗级别来进行回顾性分级[23, 24],在临床实践中更准确和实用(1,D)。轻度哮喘:经过第1级、第2级治疗能达到良好控制者;中度哮喘:经过第3级治疗能达到良好控制者;重度哮喘:需要第4级或第5级治疗才能达到良好控制,或者即使经过第4级或第5级治疗3个月仍不能达到控制者(哮喘控制分级详见“六、哮喘慢性持续期的治疗”)。如初始判定的严重度分级所对应的治疗药物无法达到良好控制,则应依据达到良好控制的治疗最终确定分级。

哮喘急性发作程度轻重不一,可在数小时或数天内出现,偶尔可在数分钟内即危及患者生命,故应对病情作出正确评估,以便给予及时有效的紧急治疗。急性发作时的分级具体参阅“七、哮喘急性发作期的处理”。
四、鉴别诊断
哮喘应注意与左心功能不全、慢性阻塞性肺疾病(简称慢阻肺病)、上气道阻塞性病变、支气管扩张症等常见疾病鉴别,还应与变应性支气管肺曲霉病(allergic bronchopulmonary aspergillosis,ABPA)、嗜酸性肉芽肿性多血管炎、诱发性喉梗阻[25]、声带功能障碍、肺栓塞、精神心理疾病等疾病鉴别。在一些地区需要与气管支气管结核、百日咳[26]、肺寄生虫病等疾病鉴别。
中老年患者需特别注意与左心功能不全、药物相关性咳嗽、间质性肺疾病、肺栓塞等疾病鉴别。此外,诊断CVA时需与嗜酸性粒细胞性支气管炎、上气道咳嗽综合征、变应性咳嗽、胃食管反流性咳嗽等疾病鉴别[27];诊断CTVA时需与心脏疾病、焦虑症、胃食管反流病、肺栓塞等疾病鉴别[28]。
五、哮喘的评估
(一)评估内容
1. 评估患者的哮喘控制分级[12]:根据患者的症状、用药情况、哮喘活动受限情况将患者分为良好控制、部分控制、未控制(表4),据此来确定治疗方案和调整控制用药。评估时不仅包括典型症状如气短、喘息、呼吸困难等,也应注意如咳嗽、胸闷等不典型症状,尤其是症状持续时间、诱发加重或缓解的因素等。

2. 评估患者有无未来急性发作的危险因素:哮喘未控制、持续接触过敏原[29, 30, 31]、有下文所述的共患疾病、用药不规范或吸入技术错误[32]、依从性差[32]、社会经济问题、吸烟[32]、焦虑抑郁、FEV1占预计值%<60%、支气管舒张试验阳性[33, 34]、PEF变异率高、血嗜酸性粒细胞增多、FeNO增高以及在过去一年中曾有过因哮喘急性发作而急诊就诊或住院等[32],都是未来急性发作的危险因素[12]。哮喘相关死亡的危险因素详见“七、哮喘急性发作期的处理”。
3. 评估患者是否有2型炎症:推荐意见6:2型炎症见于大多数重度哮喘患者,通常表现为外周血/诱导痰嗜酸性粒细胞计数增多和(或)FeNO增高,并可能伴有特应性或总IgE升高(具体界值详见“八、重度哮喘”评估部分)。如未满足以上任意一条,视为非2型炎症,但需排除药物及感染等因素(1,D)。2型炎症证据可用于指导个体化精准治疗,尤其是生物靶向药物的选择。
4. 评估患者的过敏状态及诱发因素:约80%的儿童哮喘患者和40%~50%的成人哮喘患者为过敏性哮喘[35],应常规检测血清总免疫球蛋白E(IgE)、过敏原特异性IgE和(或)皮肤过敏原点刺试验以明确患者的过敏状态,从而避免过敏原接触,并指导相应治疗。常见诱发因素还包括职业、环境、气候变化、药物、运动等。
5. 评估药物使用情况:需全面评估患者是按需还是维持治疗,控制和缓解药物的使用量,药物吸入种类、剂型、剂量,吸入装置掌握情况、长期用药的依从性以及药物的不良反应等。
6. 评估共患疾病:哮喘常见共患疾病包括变应性鼻炎、鼻窦炎[33]、鼻息肉、胃食管反流病[33]、肥胖[33,36, 37]、慢阻肺病[38, 39]、支气管扩张症[40, 41]、阻塞性睡眠呼吸暂停低通气综合征[42]、抑郁和焦虑[43, 44]等。部分中重度哮喘患者,即使吸入支气管舒张剂,其FEV1/FVC仍<70%,提示存在哮喘持续性气流受限,或合并有慢阻肺病。应仔细询问病史,必要时做相关检查,以明确哮喘患者是否存在共患疾病。推荐意见7:如果患者规范正确地进行抗哮喘治疗后,肺功能大小气道功能等指标、外周血嗜酸性粒细胞计数和FeNO均正常,但仍有胸闷憋气主诉症状,应进行焦虑抑郁量表评估,并完善检查明确是否存在需要鉴别的疾病或存在共患疾病(1,D)[43, 44, 45, 46]。
(二)评估的主要方法
1. 肺功能及气道反应性测定:肺通气功能指标FEV1和PEF反映气道阻塞的严重程度,是客观判断哮喘病情最常用的评估指标。呼气峰流速仪携带方便、操作简单,患者可以居家自我监测PEF,根据监测结果及时调整用药。同时,应在诊断时、开始治疗后3~6个月以及稳定之后,动态观察肺功能大小气道功能指标变化,有助于疾病诊断和评估疾病控制情况[21, 22]。轻度哮喘患者以及处于“临床治愈”期的患者大气道功能可以表现为正常,仅有小气道功能障碍[47],故临床应重视对小气道功能的评估。推荐意见8:支气管激发试验中较基线下降20%时累积吸入激发剂的剂量(PD20)反映气道高反应性程度,可以用于病情评估以及药物疗效评价(2,D)[48]。
2. 症状控制问卷:哮喘控制测试(asthma control test,ACT)问卷是评估哮喘患者控制水平的问卷,具体评分方法见附表2。ACT仅反映既往4周哮喘控制情况,得分与专家评估的患者哮喘控制水平具有较好的相关性,在缺乏肺功能设备的基层医院更适宜推广使用[49]。其他可用于哮喘控制评价的问卷还包括哮喘控制问卷(asthma control questionnaire,ACQ)等。不典型哮喘的问卷详见相应诊治指南[27,50]。
3. 痰细胞学分类计数:大部分哮喘患者诱导痰中嗜酸性粒细胞比例增高(>2.5%)[51],且与哮喘症状相关,抗炎治疗可使痰嗜酸性粒细胞计数降低。推荐意见9:诱导痰嗜酸性粒细胞计数是目前评价哮喘气道炎症最准确的指标,可用于哮喘分型、糖皮质激素治疗反应的预测[52]和急性发作风险评估(1,A)[53]。
4. 外周血嗜酸性粒细胞计数:外周血嗜酸性粒细胞计数简单易行,与诱导痰嗜酸性粒细胞计数具有相关性,可作为诱导痰嗜酸性粒细胞计数的替代指标,但外周血嗜酸性粒细胞计数的具体临界值目前尚不统一,多数研究界定的参考值为≥300/μl为增多,也有研究界定为≥150/μl为增多[12,54]。推荐意见10:目前外周血嗜酸性粒细胞计数≥150/μl可作为判定嗜酸性粒细胞表型或2型炎症内型的依据,亦可作为评估抗炎治疗效果和启动及评估生物靶向药物是否有效的指标之一(1,C)[55, 56]。血嗜酸性粒细胞计数检测尽可能在全身糖皮质激素使用前,或治疗后停药至少1~2周,或在使用OCS最低剂量治疗时进行,以避免药物干扰。血嗜酸性粒细胞计数易受呼吸道感染影响[57],无法排除相关感染者,可考虑重复检测血嗜酸性粒细胞计数。重度哮喘患者建议每3个月检测血嗜酸性粒细胞计数。
5. FeNO:FeNO测定可辅助哮喘诊断和分型,反映控制水平,预判和评估ICS治疗反应[58]。美国胸科学会推荐FeNO的参考值范围:健康成人5~25 ppb[59]。国内多中心研究中FeNO的参考值范围:健康成人5~30 ppb[59]。FeNO增高提示糖皮质激素治疗效果好[59, 60, 61]。FeNO主要反映2型炎症水平,FeNO≥20 ppb提示哮喘患者存在2型炎症[12],但FeNO低水平也不能排除哮喘[12]。FeNO测定受多种因素影响,连续测定、动态观察FeNO的变化更有临床价值[62, 63],FeNO联合肺功能评估可以提高诊断或评估哮喘的能力[20,64, 65]。若与肺功能同时检测,FeNO测定应先于肺功能进行。
6. 血清总IgE、过敏原特异性IgE/皮肤过敏原点刺试验:血清总IgE用于判定抗IgE治疗剂量,预测疗效[66]。过敏原特异性IgE水平反映哮喘患者过敏状态严重程度[67]。部分特异性IgE与哮喘急性发作或住院风险增加相关[68]。血清总IgE与过敏原特异性IgE不一定平行增高[69]。其他过敏性疾病,寄生虫、真菌、病毒感染,肿瘤和免疫性疾病,以及检测方法等,会影响血清总IgE结果。
六、哮喘慢性持续期的治疗
(一)脱离过敏原或其他刺激物
对于明确引起哮喘急性发作的过敏原或其他非特异性刺激因素,应采取环境控制措施,尽可能减少暴露,这是预防哮喘急性发作,获得良好控制最有效的方法之一。
(二)哮喘治疗目标与治疗原则
哮喘治疗目标在于达到哮喘症状的良好控制,维持正常的活动水平,同时尽可能减少急性发作、死亡、肺功能不可逆损害和药物相关不良反应的风险。应关注患者对哮喘治疗的个体化目标需求。
哮喘慢性持续期的治疗原则是以患者病情严重程度和控制水平为基础,选择个体化的治疗方案。基于哮喘控制水平的治疗策略已经得到大量循证医学证据的支持[12]。应对每例患者进行定期评估,并根据患者评估结果及时调整治疗方案以达到并维持哮喘控制(图2)。

图2 基于控制水平的哮喘治疗和管理策略
哮喘治疗方案的选择既有群体水平的考虑也要兼顾患者的个体因素。在群体水平上需要关注治疗的有效性、安全性、可获得性、效价比,并考虑以下因素:患者哮喘的特征、表型或内型,患者偏好,吸入装置使用技术,依从性,经济能力和医疗资源等。本指南推荐的5级阶梯式治疗方案(表5),特别是优选方案(路径1)主要是基于国内外大量随机对照临床试验和观察性研究得到的群体水平的证据,可以使患者获得更好的症状控制、具备更高的安全性、更低的急性发作风险,以及减轻费用负担。

(三)药物
治疗哮喘的药物可以分为控制药物和缓解药物,以及重度哮喘的附加治疗药物。
控制药物:需要每日使用或长期维持的药物,这些药物主要通过抗炎作用使哮喘维持临床控制,包括ICS、全身糖皮质激素、白三烯调节剂、长效β2受体激动剂(long-acting β2-agonists,LABA)、缓释茶碱、色甘酸钠等。
缓解药物:又称急救药物,这些药物在患者有哮喘症状时按需使用,通过迅速解除支气管痉挛从而缓解哮喘症状,包括速效吸入和短效口服β2受体激动剂、吸入性抗胆碱能药物、短效茶碱和全身糖皮质激素等。低剂量ICS可以与某些快速起效的缓解药物组成复合制剂,称为抗炎缓解药物(anti-inflammatory reliever,AIR),如低剂量ICS-福莫特罗和ICS-沙丁胺醇复合制剂,在患者出现症状、运动或暴露于过敏原前可以按需吸入AIR。AIR能迅速缓解哮喘症状且同时抗炎。
重度哮喘的附加治疗药物:主要为生物靶向药物,如抗IgE单克隆抗体、抗IL-5单克隆抗体、抗IL-5受体α(IL-5Rα)单克隆抗体、抗IL-4受体α(IL-4Rα)单克隆抗体、抗胸腺基质淋巴细胞生成素(thymic stromal lymphopoietin,TSLP)单克隆抗体等。其他包括大环内酯类药物等(详见“八、重度哮喘”)。
1. 糖皮质激素:糖皮质激素是最有效的控制哮喘气道炎症的药物。慢性持续期哮喘主要通过吸入和口服途径给药,吸入为首选途径。
(1)经口吸入ICS:ICS局部抗炎作用强,药物直接作用于气道,所需剂量较小,全身性不良反应较少。ICS可有效控制气道炎症、降低气道高反应性、减轻哮喘症状、改善肺功能、提高生活质量、减少哮喘急性发作的频率、减轻急性发作时的严重程度,降低病死率。对需要大剂量ICS来控制症状或预防急性发作的患者,应当特别关注ICS相关的不良反应。ICS在口咽局部的不良反应包括声音嘶哑、咽部不适、念珠菌感染,吸药后应及时用清水含漱口咽部。ICS全身不良反应的大小与药物剂量、药物的生物利用度、在肠道的吸收、肝脏首过代谢率及全身吸收药物的半衰期等因素有关。推荐意见11:哮喘患者长期吸入临床推荐剂量范围内的ICS是安全的,但长期使用高剂量ICS后也可出现全身不良反应,如骨质疏松、肾上腺皮质轴抑制、增加肺炎发生的风险等(1,D)。临床上常用的ICS对应每日低、中、高剂量见表6。吸入药物的疗效取决于肺内沉积率,而肺内沉积率受药物剂型、装置、吸入技术等多种因素影响,如超细颗粒可能较普通颗粒有更高的外周气道沉积率。雾化吸入给药途径可作为急性发作时的治疗方式(详见“七、哮喘急性发作期的处理”)。

(2)OCS:推荐意见12:对于部分重度哮喘成人患者,可考虑附加低剂量OCS(≤7.5 mg/d泼尼松当量)作为最后的治疗手段(1,D)[24],但这些药物通常不良反应较大[70],仅应在吸入技术良好且依从性好的接受第5级治疗,但仍然症状控制不佳和(或)频繁急性发作的成人中,在排除其他诱发因素和其他附加治疗(包括可获得和可负担的生物靶向药物)后才应考虑使用。关于OCS维持治疗的疗程目前尚缺乏临床研究的证据。长期使用OCS可以引起骨质疏松症、高血压、糖尿病、下丘脑-垂体-肾上腺轴抑制、肥胖症、白内障、青光眼、皮肤变薄、肌无力等。故对于伴有结核病、糖尿病、真菌感染、骨质疏松、青光眼、严重抑郁、消化性溃疡者,应慎重给予全身糖皮质激素,且需要密切随访。
2. β2受体激动剂:可分为短效(维持时间4~6 h)、长效(维持时间10~12 h)、超长效(维持时间 24 h)β2受体激动剂。长效制剂(即LABA)又可分为快速起效的LABA(如福莫特罗、茚达特罗、维兰特罗、奥达特罗等)和缓慢起效的LABA(如沙美特罗)。
(1)短效β2受体激动剂(short-acting β2-agonist,SABA):常用药物如沙丁胺醇(salbutamol)、特布他林(terbutaline)等。①吸入给药:可供吸入的SABA包括气雾剂、干粉剂、雾化溶液等。这类药物能够迅速缓解支气管痉挛,通常在数分钟内起效,疗效可维持数小时,是缓解轻至中度哮喘急性发作症状的首选药物,也可用于预防运动性哮喘。这类药物应按需使用,不宜长期、单一及过量应用,目前主张SABA按需使用时应同时联合吸入低剂量的ICS。不良反应包括骨骼肌震颤、低血钾、心律失常等。②口服给药:如沙丁胺醇、特布他林、丙卡特罗等,通常在服药后15~30 min起效,疗效维持4~8 h。口服制剂使用虽较方便,但心悸、骨骼肌震颤等不良反应比吸入给药时明显。③注射给药:虽然其平喘作用较为迅速,但因全身不良反应的发生率较高,不推荐使用。过度使用 SABA可导致急性发作增加及病死率增加[71]。
(2)LABA:LABA舒张支气管平滑肌的作用可维持12 h以上。目前在我国临床使用的吸入型LABA主要有福莫特罗、沙美特罗,以及超长效的茚达特罗、维兰特罗、奥达特罗等,可通过气雾剂、干粉剂等装置给药。福莫特罗起效最快,作为维持治疗同时亦可作为缓解药物按需使用。长期单独使用LABA有增加哮喘死亡的风险,故不推荐其长期单独使用[72]。
3. ICS-LABA复合制剂:推荐意见13:ICS-LABA具有协同的抗炎和平喘作用,可获得相当于或优于加倍剂量ICS的疗效,并可增加患者的依从性、减少大剂量ICS的不良反应,尤其适合于中至重度哮喘患者的长期治疗(1,A)[73],低剂量ICS-福莫特罗复合制剂可作为按需使用药物,包括用于预防运动性哮喘[74]。目前在我国临床上应用的ICS-LABA复合制剂有不同规格的布地奈德-福莫特罗干粉剂、丙酸氟替卡松-沙美特罗干粉剂、丙酸倍氯米松-福莫特罗气雾剂、莫米松-茚达特罗干粉剂等。
4. ICS-SABA复合制剂:在哮喘治疗路径2中可以按需使用ICS-SABA联合制剂(一种抗炎缓解剂)[75],如布地奈德-沙丁胺醇,但目前支持ICS-SABA的证据相对有限。
5. 白三烯调节剂:包括白三烯受体拮抗剂(leukotriene receptor antagonist,LTRA)和5-脂氧合酶抑制剂,是ICS之外可单独应用的控制药物,可作为部分轻度哮喘的控制药物和中重度哮喘的附加用药。在我国主要使用LTRA。LTRA可减轻哮喘症状、改善肺功能、减少哮喘的恶化,但其抗炎作用不如ICS。LTRA服用方便,尤其适用于CVA[76]、阿司匹林性哮喘(aspirin induced asthma,AIA)、运动性哮喘患者及伴有变应性鼻炎患者的治疗[77],该药物在我国临床应用20余年总体安全有效,但要注意可能出现精神症状等不良反应。
6. 茶碱:具有舒张支气管平滑肌及强心、利尿、兴奋呼吸中枢和呼吸肌等作用,低浓度茶碱具有一定的抗炎作用[78]。茶碱的代谢有种族差异性,中国人与美国人相比,血浆药物分布浓度高,总清除率低。故给予中国患者较小剂量的茶碱即可起到治疗作用。国内研究证实,小剂量茶碱联合糖皮质激素治疗哮喘与较高剂量糖皮质激素具有同等疗效,对下丘脑-垂体-肾上腺轴的抑制作用则较高剂量糖皮质激素弱[79]。对吸入ICS或ICS-LABA仍未控制的哮喘患者,可酌情选择加用缓释茶碱治疗[80]。
茶碱的不良反应有恶心呕吐、心律失常、血压下降及多尿等,茶碱使用后血药浓度的个体差异大。多索茶碱的作用与氨茶碱相同,不良反应较轻。双羟丙茶碱的作用较弱,不良反应较少。
7. 抗胆碱能药物:吸入性抗胆碱能药物,如短效抗胆碱能药物(short-acting muscarinic antagonist,SAMA)和长效抗胆碱能药物(long-acting muscarinic antagonist,LAMA)具有一定的支气管舒张作用,但较β2受体激动剂弱,起效也较慢。与β2受体激动剂联合应用具有互补作用,雾化吸入异丙托溴铵与沙丁胺醇复合制剂是治疗哮喘急性发作的常用药物。妊娠早期以及患有青光眼、前列腺肥大的患者应慎用此类药物。在中-高剂量ICS-LABA基础上加用LAMA单药吸入装置,可适度改善肺功能,减少急性发作[81]。
8. ICS-LABA-LAMA三联复合制剂:推荐意见14:如果使用中-高剂量ICS-LABA不能良好控制哮喘,可处方莫米松-茚达特罗-格隆溴铵[82, 83, 84](1,A)、倍氯米松-福莫特罗-格隆溴铵[81](1,A)、糠酸氟替卡松-维兰特罗-乌美溴铵[85](1,A),以及布地奈德-福莫特罗-格隆溴铵,以进一步改善症状、肺功能以及减少急性发作。
9. 生物靶向药物:已上市的治疗哮喘的生物靶向药物包括抗IgE单克隆抗体、抗IL-5单克隆抗体、抗IL-5Rα单克隆抗体、抗IL-4Rα单克隆抗体、抗TSLP单克隆抗体,这些药物主要用于重度哮喘患者的治疗(详见“八、重度哮喘”)。
10. 过敏原特异性免疫治疗(allergen specific immune therapy,AIT)[86, 87]:常用方法包括皮下免疫治疗(subcutaneous immunotherapy,SCIT)和舌下免疫治疗(sublingual immunotherapy,SLIT)。目前国内针对的过敏原主要是屋尘螨和草花粉。推荐意见15:SCIT治疗成人哮喘可能降低ICS需求及改善哮喘相关生活质量和肺功能[88, 89](2,B)。推荐意见16:对于屋尘螨致敏且FEV1占预计值%>70%的成人或青少年哮喘患者,如使用低至中剂量含ICS的药物治疗后症状仍存在,可考虑添加屋尘螨SLIT,以减轻哮喘患者症状及减少ICS使用剂量[90, 91](2,B)。对于任何过敏原特异性免疫治疗,均应权衡其对个体患者的获益、潜在的不良反应风险、治疗成本与可及性。
11. 其他治疗哮喘药物:甲磺司特作为选择性辅助性T细胞2(T helper 2 cell,Th2)细胞因子抑制剂,可减少嗜酸性粒细胞浸润,减轻气道高反应性,适用于过敏性哮喘患者的治疗[92],但目前尚需高质量的循证证据。第二代抗组胺药物(H1受体拮抗剂)主要包括氯雷他定、阿司咪唑、氮卓司丁、特非那丁,抗组胺药物在哮喘治疗中作用较弱,主要用于伴有变应性鼻炎的哮喘患者,不建议长期使用抗组胺药物。其他口服抗变态反应药物如曲尼司特(tranilast)、瑞吡司特(repirinast)等在哮喘中的治疗目前亦缺乏高质量的循证证据。
(四)制订治疗方案
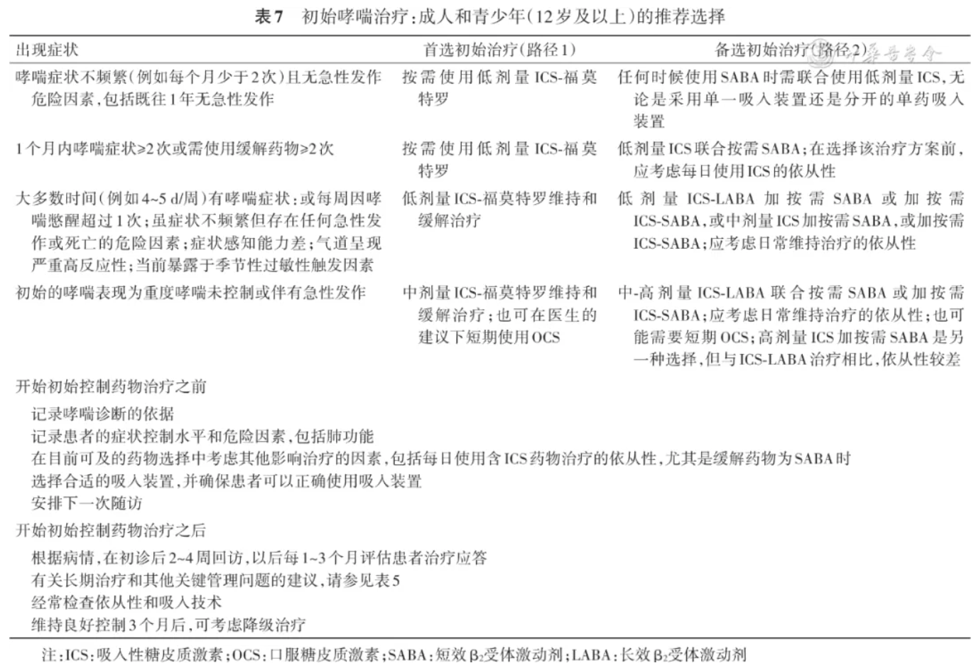
一旦确立了哮喘的诊断,应尽早开始规律的控制治疗。对于成人哮喘患者的初始治疗,应根据患者具体情况选择合适的级别,或在两相邻级别之间先选择高级别方案,以保证初始治疗的成功率(表7),所有按需使用ICS-福莫特罗的证据和大部分维持缓解治疗的证据均来自干粉吸入剂(DPI)装置。

目前推荐所有成年和青少年哮喘患者接受包含ICS的控制治疗,以降低重度急性发作的风险,ICS可以作为每日常规用药,在轻度哮喘患者中可采用ICS-福莫特罗按需给药。整个哮喘治疗过程中需要连续对患者进行评估、调整并观察治疗反应。控制药物的升降级应按照阶梯式方案选择(表5)。哮喘控制维持至少3个月可以考虑降级治疗,以寻求维持哮喘控制的最低有效治疗级别。
1. 第1级治疗:仅限于偶有短暂的白天症状(少于2次/月,每次持续数小时),无夜间症状及急性发作风险,FEV1占预计值%>80%的患者。(1)推荐意见17:推荐治疗方案:按需低剂量 ICS-福莫特罗吸入剂[93](1,A);(2)其他治疗方案:吸入低剂量ICS和按需吸入SABA[94, 95];(3)不推荐:仅使用吸入SABA、LABA、SAMA、LAMA、口服SABA、茶碱。仅使用 SABA治疗的哮喘患者较使用含ICS治疗患者哮喘相关死亡风险增加[71,96],相关急诊及住院风险也明显增加[97];同时在未使用ICS的情况下,常规或频繁使用LABA亦存在急性发作的风险[98]。
对于过去一年有哮喘急性发作病史或存在任何其他急性发作或死亡的危险因素的患者,均需要每日规律使用含ICS药物。
2. 第2级治疗:(1)推荐意见18:推荐治疗方案:首选按需使用低剂量ICS-福莫特罗,可较单用SABA明显减少哮喘中重度急性发作(1,A)[93,99]。运动性哮喘患者也可在运动前加用;(2)其他治疗方案:每日低剂量ICS加按需使用SABA。规律每日低剂量ICS加按需SABA是已证实的轻度哮喘治疗方案[100]。LTRA的抗炎效果低于ICS[101],可用于不能够或不愿意接受ICS治疗或合并变应性鼻炎、CVA、运动性哮喘、阿司匹林等药物诱发的哮喘患者初始治疗[77,102]。对于无间歇性哮喘症状的单纯季节性过敏性哮喘患者(如对花粉过敏者),可在症状出现时立即开始ICS规律治疗或按需使用低剂量 ICS-福莫特罗,并在花粉季结束后持续治疗4周。
3. 第3级治疗:(1)推荐治疗方案:低剂量 ICS-福莫特罗复合制剂作为维持和缓解治疗(maintenance-and-reliever therapy,MART),与固定剂量 ICS-LABA 作为维持治疗或较高剂量 ICS(均SABA按需使用)相比,低剂量 ICS-福莫特罗MART减少了重度急性发作,并在相对较低的 ICS 剂量下有相似的哮喘控制水平[103, 104, 105, 106, 107]。(2)其他治疗方案:低剂量ICS-LABA维持治疗加按需使用SABA或加按需使用ICS-SABA。其他还包括增加ICS至中剂量,但疗效不如联合LABA[73,108, 109],或低剂量ICS联合使用LTRA或缓释茶碱[80,110]。对于合并变应性鼻炎和对屋尘螨过敏的成年患者,使用ICS哮喘仍未得到最佳控制,可考虑添加过敏原特异性免疫治疗(需FEV1占预计值%>70%)[86, 87]。
4. 第4级治疗:(1)推荐治疗方案:首选中剂量ICS-福莫特罗MART。对于成人和青少年患者,与相同剂量的ICS-LABA维持治疗或更高剂量的ICS相比,ICS-福莫特罗MART在减少急性发作方面更有效[108]。(2)其他治疗方案:中-高剂量ICS-LABA 加按需使用 SABA 或按需使用 ICS-SABA,如果无法进行MART或者如果患者在目前的治疗方案下哮喘稳定、依从性良好且没有急性发作,则可继续用此方案。由于ICS 反应性存在个体差异,部分患者虽依从性良好且吸入技术正确,但在低剂量ICS-LABA治疗后哮喘未控制或急性发作频繁,若无法获得MART,则可从中剂量闭合ICS-LABA维持加按需SABA的方案中获益。其他方案包括高剂量ICS加噻托溴铵软雾剂吸入治疗,可改善肺功能[111],如果使用中-高剂量ICS-LABA,哮喘仍持续性控制不佳,可考虑增加1种控制药物,如使用含LAMA的三联复合制剂;或根据哮喘临床表型/内型评估添加生物靶向药物;或LTRA、缓释茶碱[112, 113];亦可中-高剂量ICS联合LTRA[114, 115]或低剂量缓释茶碱[112],但效果不如联合LABA。
5. 第5级治疗:推荐意见19:吸入技术正确且对第4级治疗依从性良好,仍存在持续性症状或急性发作的患者,需要转诊到哮喘专科或专家门诊进一步诊治[24](1,D)。成人和青少年患者可考虑使用高剂量ICS-LABA,但对于多数患者,增加ICS的剂量没有额外获益[109,116],且不良反应风险增加,包括肾上腺轴抑制等[117]。故仅在使用中剂量ICS-LABA和(或)第三种控制药物,例如LAMA、LTRA、缓释茶碱[112,115],依然无法达到良好控制时,才建议使用高剂量ICS-LABA 3~6个月。根据哮喘临床表型/内型评估附加药物治疗的建议如下。
(1)抗胆碱能药物:如果使用中-高剂量 ICS-LABA 不能良好控制哮喘,可以为年龄≥6 岁的患者处方附加LAMA的单药吸入装置[118],或为年龄≥18岁的患者开具三联复合制剂。在 ICS-LABA 的基础上加用 LAMA 可适度改善肺功能[81, 82, 83,85,119, 120],重度急性发作风险总体降低[12,81, 82,120]。对使用 ICS-LABA 但仍发生急性发作的患者,至少在中剂量的 ICS-LABA不能良好控制时再考虑加用 LAMA。
(2)附加生物靶向药物治疗(按照药物全球上市顺序排列,详见“八、重度哮喘”):加用抗IgE治疗适用于≥6岁中度过敏性哮喘患者以及重度过敏性哮喘患者[121]。加用抗IL-5、IL-5Rα治疗,适用于≥6岁重度嗜酸性粒细胞性哮喘的患者[121, 122, 123, 124, 125, 126, 127]。加用抗 IL-4Rα治疗,适用于≥6岁的重度嗜酸性粒细胞性哮喘/2型哮喘患者,或需要OCS维持治疗的成人或青少年[128, 129, 130, 131]。加用抗TSLP治疗,适用于≥12岁的重度哮喘患者[132, 133]。
(3)大环内酯类药物阿奇霉素:对于使用高剂量 ICS-LABA但哮喘症状仍持续的成人患者,可在咨询专科医生后考虑附加阿奇霉素(如口服250~500 mg/次,每周3次,超适应证使用)。加用阿奇霉素可减少哮喘急性发作[134]。加用阿奇霉素前,应检查痰液中是否存在非结核分枝杆菌,应警惕其长期使用可能导致的不良反应,应检查心电图是否有Q-Tc间期延长(治疗1个月后复查),并应考虑抗生素耐药性增加的风险[135]。腹泻多见于口服阿奇霉素500 mg/次,每周3次方案[136]。建议阿奇霉素治疗疗程至少6个月,因在临床研究治疗3个月时未观察到明显获益[137],该药治疗1年以上的获益和风险还缺乏临床研究。
(4)支气管热成形术:经支气管射频消融气道平滑肌可减少哮喘患者的支气管平滑肌数量,降低支气管收缩能力,降低气道高反应性,从而改善哮喘控制水平,提高患者生活质量,并减少相关药物的使用[24,138]。
(5)低剂量OCS:对于部分重度哮喘成人患者,在吸入技术良好且高依从地进行第5级治疗后、症状仍然控制不佳和(或)频繁急性发作,在排除其他诱发因素和其他附加治疗(包括可获得和可负担的生物靶向药物)后才应考虑添加低剂量OCS(≤7.5 mg/d泼尼松当量)[24],但不良反应较大[70,139, 140, 141]。对于OCS预期疗程≥3 个月的患者,应提供相关生活方式咨询、给予预防骨质疏松症及脆性骨折的相关药物[142],亦可考虑OCS隔日疗法。
(五)调整治疗方案
哮喘治疗方案的调整策略主要根据症状控制水平和风险因素水平(主要包括肺功能受损程度和哮喘急性发作史)等,按照哮喘阶梯式治疗方案进行升级或降级调整,以获得良好的症状控制并减少急性发作风险。各治疗级别方案都应该按需使用缓解药物以迅速缓解症状,规律使用控制药物以维持症状的控制。多数患者的症状可在治疗数天内得到缓解,但良好控制往往需要3~4个月,而重度哮喘和长期未得到有效治疗的患者通常需要更长时间才能获得良好控制。
治疗方案的实施是由患者哮喘控制水平所驱动的闭环管理,必须进行持续性的监测和评估(图2)来调整治疗方案,并逐步确定维持哮喘控制所需的最低治疗级别,保证治疗的安全性,降低医疗成本。对哮喘患者需定期评估,随访频率取决于初始治疗级别、治疗的反应性和患者自我管理能力。推荐意见20:通常起始治疗后每2~4周需复诊,以后每1~3 个月随访1次,定期指导患者正确掌握药物吸入技术有助于哮喘控制[143](1,B)。
1.升级治疗:当前级别的治疗方案不能控制哮喘[症状持续和(或)发生急性发作],应给予升级治疗,选择更高级别的治疗方案直至哮喘达到控制为止。升级治疗前需排除和纠正下列影响哮喘控制的因素:(1)药物吸入方法不正确;(2)患者依从性差;(3)患者持续暴露于诱发因素(如过敏原、烟草、空气污染、β受体阻滞剂或非甾体抗炎药[nonsteroidal anti-inflammatory drugs,NSAID)等];(4)存在可致呼吸道症状及影响生活质量的共患疾病;(5)哮喘诊断错误等。
哮喘的升级治疗有以下3种方式:(1)持续升级治疗:适用于在当前级别的治疗方案不能控制的哮喘患者,且排除上述影响哮喘控制的因素后,应考虑高一级治疗方案当中的推荐方案,2~3个月后进行评估,如果2~3个月后没有应答,治疗应降级至之前水平,并考虑其他附加治疗或转诊;(2)短期升级治疗:适用于部分出现短期症状加重的哮喘患者,如发生病毒性上呼吸道感染或季节性过敏原暴露时,可选用增加维持用药剂量1~2 周的方法;(3)日常调整治疗:在布地奈德-福莫特罗或丙酸倍氯米松-福莫特罗每日维持用药的基础上,根据患者哮喘症状情况按需增加使用次数,作为抗炎缓解治疗。
2. 降级治疗:当哮喘症状得到控制并维持至少3个月,且肺功能恢复基本正常并维持平稳状态,可考虑降级治疗。关于降级的最佳时机、顺序、剂量等方面的研究甚少,原则上降级方法应该因人而异,主要依据患者目前治疗情况、风险因素、个人偏好等。如降级过度或过快,即使症状良好控制的患者,其发生哮喘急性发作的风险也会增加。完全停用ICS有可能增加急性发作的风险,糖皮质激素减量时气道高反应性测定和痰嗜酸性粒细胞计数可预测减量后症状失控的风险[144]。既往1年有急性发作病史者在降级治疗时急性发作的风险增加[145]。
降级治疗原则:(1)哮喘症状控制且肺功能基本正常并稳定3个月及以上,可考虑降级治疗。如存在急性发作的危险因素(详见“七、哮喘急性发作期的处理”),一般不推荐降级治疗,确需降级也应在严密的监督和管理下进行;(2)降级治疗应选择适当时机,需避开患者呼吸道感染、妊娠及旅行期等;(3)每3个月减少25%~50% ICS 剂量通常是安全可行的[146];(4)每一次降级治疗都应视为一次有可能失败的尝试,需密切观察症状控制情况、PEF变化、危险因素等,并按期随访,根据症状控制及急性发作的频率进行评估,同时告知患者一旦症状恶化,需恢复至原来的治疗方案。降级的最佳时机、顺序及剂量等推荐意见尚缺乏循证医学依据。推荐的药物减量方案的选择通常是首先减少糖皮质激素用量(口服或吸入),再减少使用次数(由2次/d减至1次/d),然后再减去与糖皮质激素合用的控制药物,以最低剂量ICS 维持治疗或ICS-福莫特罗按需治疗。
(六)针对急性发作危险因素的干预措施
部分哮喘患者即使在最高级别治疗仍有急性发作。一次急性发作会显著增加未来1年内再次发作的风险。临床工作中,可以通过进一步优化哮喘药物治疗方案以减少急性发作;同时,要关注并识别具有急性发作高危因素的哮喘患者,制定相应的干预策略以减少未来急性发作的风险。
七、哮喘急性发作期的处理
哮喘急性发作是指与患者平时状态相比,哮喘症状和肺功能出现急性或亚急性恶化,通常由于暴露于外部因素(如接触过敏原、空气污染等各种理化刺激物,或各种病原体引起呼吸道感染等)和(或)含ICS药物突然停药或药物减量时等原因导致,少见诱因包括精神及心理因素、运动、妊娠、药物等,部分哮喘急性发作也可以在无明显诱因下发生。其特征是患者喘息、气促、胸闷、咳嗽等症状在短时间内出现或迅速加重,肺功能进一步下降,需要给予额外的缓解药物或改变常规治疗方案[12]。哮喘急性发作多见于治疗不规范、依从性差、症状控制不佳的患者,但也可见于症状良好控制的患者[12]。
哮喘急性发作时肺功能下降以呼气流量降低为特征,通过比较PEF或FEV1与发作前的变化可以评估哮喘急性发作的严重程度,哮喘急性发作前呼吸道症状加重或症状出现的频次增多可提示急性发作的发生[12]。
哮喘急性发作的程度轻重不一,病情发展的速度也有不同,可在数小时或数天内出现,偶尔可在数分钟内危及生命。频繁的哮喘急性发作是疾病进展和肺功能下降的危险因素[147]。推荐意见21:即便轻度或良好控制的哮喘患者依然可能发生重度及导致死亡的急性发作,需避免哮喘急性发作诱因,故识别哮喘死亡高危因素非常重要,具有以下死亡高危因素的患者出现急性发作时应当尽早至医院就诊,包括:(1)曾经有需要插管和机械通气的濒死性哮喘的病史;(2)在过去1年中因哮喘急性发作而住院或急诊;(3)正在使用或最近刚停用OCS;(4)目前未使用ICS;(5)过分依赖SABA,特别是每月使用沙丁胺醇(或等效药物)超过1支;(6)有心理疾病或社会心理问题,包括使用镇静剂;(7)治疗依从性差;(8)有食物过敏史;(9)合并肺炎、糖尿病、心律失常等[12](1,D)。
急性发作严重程度的评估:应在开始治疗的同时尽快评估,进行简要病史询问,包括当前急性发作的发生时间和诱因、哮喘症状的严重程度、全身性过敏反应症状、哮喘相关死亡的危险因素、所有当前缓解及维持药物等,并根据急性发作时的症状、体格检查结果和肺功能、血氧饱和度、动脉血气分析等实验室检查结果将患者分为轻度、中度、重度、危重(表8)。

哮喘急性发作的治疗取决于急性发作的严重程度以及对治疗的反应。治疗的目的在于尽快缓解症状、解除气流受限、改善低氧血症,同时还需要制定长期控制治疗方案以预防再次急性发作。
(一)轻中度哮喘急性发作的处理
1.轻中度哮喘急性发作的自我处理:轻度和部分中度急性发作的哮喘患者可以通过监测症状和(或)肺功能(包括呼气峰流速仪)在家中先进行自我处理。SABA是缓解哮喘症状最有效的药物,患者可以根据病情轻重每次使用2~4喷,一般间隔4 h重复使用,直到症状缓解,但24 h不超过8~12喷;ICS-福莫特罗复合制剂亦可缓解急性发作症状[12,148]。目前建议在急性发作的早期应使用ICS联合SABA(包括起效迅速的LABA)治疗[149, 150],同时增加控制药物ICS的剂量至少达基础剂量的2倍,最高剂量可用到2 000 mg/d二丙酸倍氯米松或等效剂量的其他ICS治疗。推荐意见22:如使用AIR治疗策略时发生轻中度急性发作,早期可直接增加吸入布地奈德-福莫特罗(160/4.5 μg规格)1~2吸,但不要超过8吸/d[151](1,D)。
后续处理:初始治疗1~2 d自我评估治疗反应不佳,如哮喘症状使日常活动受限或PEF下降>20%达2 d以上,应及时到医院就诊,在医师指导下调整治疗,必要时加用OCS治疗,建议给予泼尼松 0.5~1.0 mg·kg-1·d-1或等效剂量的其他OCS治疗 5~7 d。经过自我处理后,即使症状缓解的患者也建议到医院就诊,评估哮喘控制状况和查找急性发作的潜在因素进一步处理,调整控制药物的使用,预防日后急性发作。
2.轻中度急性发作的医院(急诊室)处理:若患者在家中自我处理后症状无明显缓解,或者症状持续加重,应立即至医院就诊。反复使用吸入性SABA 是治疗急性发作有效的方法[152]。若呼吸困难显著缓解,PEF占预计值%>60%~80%,且疗效可维持3~4 h,可视为对初始吸入SABA反应良好。亦可雾化吸入SABA和SAMA雾化溶液,每4~6小时1次。建议在急性发作的早期联合使用ICS,或AIR如布地奈德-福莫特罗联合制剂。
OCS治疗:对SABA初始治疗反应不佳或在控制药物治疗基础上发生急性发作的患者,推荐口服泼尼松0.5~1.0 mg·kg-1·d-1或等效剂量的其他OCS 5~7 d。症状减轻后迅速减量或完全停药。
雾化吸入糖皮质激素治疗:是哮喘急性发作重要的治疗措施,对全身糖皮质激素有禁忌证的患者,如胃十二指肠溃疡、糖尿病等尤为适用,可以短期给予糖皮质激素溶液雾化吸入治疗,如布地奈德、丙酸氟替卡松等。
抗生素和抗病毒药物治疗:不支持常规使用抗生素治疗哮喘急性发作,除非存在明确的呼吸道或肺部细菌感染证据[12]。若明确有病毒感染,应早期抗病毒治疗[153],但需警惕抗哮喘药物和抗病毒药物之间的潜在相互作用。
经以上处理后,需要严密观察和评估患者病情,当病情持续恶化可收入院治疗。病情好转、稳定者可以离院继续治疗。急性发作缓解后,应该积极地寻找导致急性发作的原因,检查患者用药的依从性,重新评估和调整控制治疗方案。
(二)哮喘中重度急性发作的处理
中重度急性发作的患者应该按照以上轻中度哮喘急性发作的自我处理方法先进行自我处理,同时尽快到医院就诊。
1. 医院(急诊室)处理
(1)支气管舒张剂的应用:首选吸入SABA治疗。给药方式可用压力定量气雾吸入剂经储雾器给药,或使用SABA的雾化溶液经喷射雾化装置给药。两种给药方法改善症状和肺功能的作用相似[152,154]。初始治疗阶段,推荐间断(每20分钟1次)或连续雾化给药,随后根据需要间断给药(每4小时1次)。吸入型SABA(如沙丁胺醇或特布他林)较口服和静脉滴注起效更快、不良反应更少。对哮喘中重度急性发作或经SABA治疗效果不佳的患者可采用SABA联合SAMA溶液雾化吸入治疗。重度患者还可以联合静脉滴注茶碱类药物治疗。一般氨茶碱剂量不超过0.8 g/d,静脉滴注过程中要密切观察心血管、胃肠道的不良反应。不推荐静脉推注氨茶碱。伴有过敏性休克和血管性水肿的哮喘患者可以肌肉注射肾上腺素治疗,但不推荐常规使用。
(2)糖皮质激素的应用:哮喘中重度急性发作应优先选择糖皮质激素雾化吸入治疗[155],必要时使用全身糖皮质激素,尽可能在就诊1 h内给药。OCS吸收好,起效时间与静脉滴注或推注相近,推荐用法:口服泼尼松0.4~0.5 mg·kg-1·d-1或等效的其他OCS。重度急性发作患者或不宜口服OCS的患者,可以静脉滴注或推注,推荐用法:甲泼尼龙80~160 mg/d分次给药,或氢化可的松400~1 000 mg/d分次给药。地塞米松因半衰期较长,对肾上腺皮质功能抑制作用较强,一般不推荐使用。从静脉滴注或推注到口服的序贯疗法可减少糖皮质激素用量和不良反应,如静脉滴注或推注糖皮质激素2~3 d,继之以口服糖皮质激素3~5 d。因哮喘加重而就诊的患者应继续含ICS的治疗。
(3)氧疗:对单纯低氧血症(经皮血氧饱和度<95%)和呼吸困难的患者可给予控制性氧疗,通过脉搏血氧仪监测血氧饱和度,使用鼻导管或者面罩吸入氧气,使患者的血氧饱和度维持在95%及以上。
(4)其他:大多数哮喘急性发作并非由细菌感染引起,应严格控制抗菌药物使用指征,除非有明确的细菌感染的证据,如发热、脓性痰及肺炎的影像学依据等。应尽量避免使用具有呼吸抑制作用的镇静催眠药物。
2. 无创或有创机械通气治疗
重或危重度急性发作的哮喘患者经过上述药物治疗,同时给予氧疗后,若临床症状和肺功能无改善甚至继续恶化,出现呼吸衰竭,应及时给予机械通气治疗,其指征主要包括:意识改变、呼吸肌疲劳、PaCO2≥45 mmHg(1 mmHg=0.133 kPa)等。对部分患者可使用经鼻高流量氧疗、经鼻(面)罩无创机械通气治疗,若无改善则尽早行气管插管机械通气。药物处理同前所述。
3. 治疗评估和后续处理
经初始足量的支气管舒张剂和糖皮质激素治疗后,如果病情继续恶化需要进行再评估,考虑是否需要转入RICU治疗。如果初始治疗症状显著改善,PEF或FEV1占预计值%恢复到个人最佳值60%以上者可离院继续治疗,PEF或FEV1占预计值%为40%~60%者应在监护下回到家庭或社区医院继续治疗。
重度及危重度哮喘急性发作意味着既往的治疗方案不能有效地控制哮喘,或存在治疗不规范、患者依从性差等原因。患者病情缓解出院时,应对患者进行全面评估,并优化哮喘治疗方案,包括患者是否存在2型炎症、药物和吸入装置的选择、吸入装置技巧的培训、检查患者治疗依从性、制定书面的哮喘行动计划。医护人员在患者出院后的4周内进行定期随诊,综合评估患者的控制水平和是否存在急性发作的危险因素,鼓励患者加强自我管理教育,直至达到良好的哮喘控制甚至“临床治愈”,降低病死率。
八、重度哮喘
(一)定义
推荐意见23:重度哮喘(severe asthma)是指连续3个月及以上规范使用中-高剂量ICS-LABA治疗方案并且针对共患疾病和环境因素等进行处理后仍未控制,或者在高剂量ICS-LABA治疗方案降级时出现加重的哮喘(1,D)。
在重度哮喘的诊断中,应注意3个方面:(1)哮喘的规范化治疗:包括去除危险因素、诊治共患疾病、药物选择得当,同时患者吸入技术正确、依从性好,并且坚持至少3个月的治疗时间;(2)吸入ICS剂量(与LABA联合使用):重度哮喘定义中强调的“中-高剂量ICS-LABA治疗方案”分为3种情况,包括吸入高剂量ICS-LABA治疗方案后未控制;吸入高剂量ICS-LABA治疗方案后得到控制,但减量为中剂量ICS-LABA治疗方案后出现加重或未控制;或长期规范吸入中剂量ICS-LABA治疗方案一直未控制;(3)未控制的判断标准:需要综合评估,包括症状控制不佳、频繁急性发作尤其是中重度急性发作、需要使用全身糖皮质激素或规范治疗后肺功能持续不能恢复或接近参考值范围。只有充分理解上述注意事项,才能完整准确诊断重度哮喘。重度哮喘约占所有哮喘患者3%~10%[12],中国的重度哮喘有超过80%患者既往一年会发生至少1次的急性发作,其中64%的患者有2次及以上的急性发作[156]。
(二)评估
1.明确哮喘诊断:重度哮喘并非哮喘重度急性发作,而是基于规范治疗,包括哮喘药物第4级或第5级治疗后病情仍未控制而做出的回顾性诊断。重度哮喘应该符合哮喘的基本诊断标准,并且需要与其他类似哮喘的疾病进行鉴别诊断,如ABPA、嗜酸性肉芽肿性多血管炎、肺栓塞等。
2.评估患者的依从性和吸入技术:患者是否遵医嘱按时规律使用哮喘控制药物,尤其是吸入ICS-LABA,以及使用吸入装置的方法是否正确,是决定病情是否得到有效控制的重要因素。
3.明确共患疾病和危险因素:重度哮喘多存在影响哮喘控制的共患疾病和危险因素,包括鼻炎、鼻窦炎、鼻息肉、声带功能不全(可诱发喉部阻塞)、阻塞性睡眠呼吸暂停综合征、胃食管反流病、焦虑和抑郁、持续接触过敏原等。而主动和被动吸烟以及大气污染也是导致哮喘未良好控制的重要原因。
4.明确是否属于重度哮喘:在诊断明确、患者吸入技术良好且依从性佳、并针对共患疾病及危险因素进行了有效干预后,患者仍未达到良好控制时要考虑重度哮喘可能,尤其是出现下列任一情况者:(1)症状控制差:哮喘控制水平分级(表4)为未控制,ACT≤19分,或哮喘控制问卷(ACQ)>1.5分;(2)频繁急性发作:前一年有2次或以上需连续使用全身糖皮质激素的急性发作;(3)重度及危重度急性发作:前一年至少1次急诊就医或住院,尤其是进入ICU或需要机械通气;(4)持续性气流受限:尽管给予充分的支气管舒张剂治疗,仍存在持续的气流受限(FEV1占预计值%<80%,FEV1/FVC<70%);(5)高剂量ICS或OCS可以维持控制,但只要高剂量ICS减量或停用全身糖皮质激素,哮喘就会加重。
5.区分患者是否存在2型炎症:目前发现以Th2、2型固有淋巴细胞及其细胞因子IL-4、IL-5、IL-13等介导的2型炎症反应与哮喘发病密切相关。依据2型炎症在哮喘发病中的作用,可以分为2型和非2型哮喘。与2型哮喘对应的临床表型包括早发过敏性哮喘、晚发持续嗜酸性粒细胞性哮喘等,非2型哮喘则包括肥胖相关性哮喘等。满足下列任一指标可作为2型炎症的判断依据:(1)外周血嗜酸性粒细胞计数≥150/μl;(2)诱导痰嗜酸性粒细胞比例≥2.5%;(3)FeNO≥20 ppb;(4)过敏原驱动。其中嗜酸性粒细胞表型为重度哮喘中最常见表型,我国占76.8%[157],为减少假阴性,外周血及诱导痰嗜酸性粒细胞计数或FeNO的检测应在OCS停用至少1~2周后,或使用最低剂量的OCS情况下进行,建议可参考规范治疗前或近一年的水平,或动态观察。
(三)处理
1.教育和管理:依从性差、吸入药物使用方法不正确是哮喘难以控制的重要因素,对于重度哮喘患者,应常规加强教育、评估和管理,目的是提高患者依从性,使患者规范用药,掌握正确的吸入技术,并自我监测病情。
2.去除诱发因素和治疗共患疾病:过敏原持续暴露、社会心理因素及共患疾病的存在是哮喘难以控制的重要因素。治疗重度哮喘,首先要识别诱发因素,并避免接触过敏原及诱发因素如吸烟等。对于存在心理因素、鼻窦炎、胃食管反流病或阻塞性睡眠呼吸暂停低通气综合征等共患疾病者应给予积极有效的治疗。
3.药物治疗:可用于重度哮喘治疗的药物包括ICS、LABA、LTRA、LAMA、生物靶向药物、缓释茶碱、低剂量阿奇霉素和OCS等(除生物靶向药物之外的药物,详见“六、哮喘慢性持续期的治疗”)。
重度哮喘通常需要使用中-高剂量ICS,如:二丙酸倍氯米松≥1 000 μg/d[标准颗粒氢氟烷烃抛射剂(HFA)]或≥400 μg/d(超细颗粒HFA)、布地奈德≥800 μg/d(DPI,等同于国内输出剂量的640 μg/d)、丙酸氟替卡松≥500 μg/d(DPI),高剂量ICS仅建议3~6个月短程使用,在中-高剂量ICS-LABA仍未达到良好控制的基础上可添加LAMA治疗或者更换为闭合三联药物进一步改善哮喘控制[85]。
在中-高剂量ICS-LABA或者联合LAMA依然未达到哮喘控制的重度哮喘患者,可根据2型炎症特点及共病等情况选择合适的生物靶向药物,以减少重度哮喘的急性发作,改善症状,减少全身糖皮质激素的使用,并可提升患者的肺功能。目前临床应用的主要生物靶向药物如下(按照药物全球上市顺序排列)。
(1)抗IgE单克隆抗体:该药能够特异性地与游离IgE的Fc段结合,阻断IgE与肥大细胞、嗜碱性粒细胞等靶细胞的FcεRI受体结合,从而抑制IgE介导的肥大细胞和嗜碱性粒细胞的活化和脱颗粒。用于吸入中-高剂量ICS,并联合LABA、LAMA等其他控制药物治疗后,症状仍未控制,且血清总IgE水平增高的中重度过敏性哮喘。基于患者血清总IgE水平和公斤体重,根据计量表计算出相应的治疗剂量及使用频率,每次皮下注射75~600 mg,每2~4周给药1次。抗IgE单克隆抗体治疗的起效时间目前没有较肯定的证据,一般至少使用12~16周后再评估其疗效[158]。抗IgE单克隆抗体治疗可改善重度哮喘患者的症状、肺功能和生活质量,减少OCS和急救用药,降低哮喘严重急性发作率[121]。中国上市后大型真实世界研究提示16周治疗应答率超70%,90%以上患者未发生哮喘急性发作[159]。其安全性良好,常见不良反应为发热、头痛、注射部位局部反应,据报道大约0.2%患者注射后出现过敏反应[160]。
(2)抗IL-5单克隆抗体[126]:该药特异性结合 IL-5,阻断IL-5信号通路,抑制体内的嗜酸性粒细胞的生物活性并使其数量降低至正常水平,从而控制嗜酸性粒细胞所介导的炎症,改善气道组织损伤及气道重塑等。抗IL-5治疗可以减少重度哮喘患者的哮喘急性发作50%以上,减少68%的急诊就诊或住院率[161],减少OCS剂量,改善哮喘控制和肺功能,提高患者生活质量等[161, 162, 163]。国内数据提示其可以减少65%的哮喘急性发作和70%的急诊或住院事件[164]。推荐抗IL-5单克隆抗体用于外周血嗜酸性粒细胞计数≥150/μl或≥300/μl的重度哮喘患者[12]。
(3)抗IL-5Rα单克隆抗体[121,126]:该药直接靶向结合嗜酸性粒细胞表面IL-5Rα,阻断IL-5与受体结合,并结合自然杀伤细胞,通过抗体依赖性细胞介导的细胞毒性作用快速诱导嗜酸性粒细胞凋亡[165]。抗IL-5Rα单克隆抗体用于重度嗜酸性粒细胞性哮喘,可快速并显著降低外周血、痰及组织嗜酸性粒细胞计数,患者症状快速改善,降低年急性发作率达74%,实现肺功能改善和提升,提高生活质量[166, 167],同时显著减少OCS及ICS-LABA等背景用药的剂量[168, 169, 170, 171],可实现较高“临床治愈”[172, 173]。对于外周血嗜酸性粒细胞计数≥150/μl的重度哮喘患者,可以推荐使用抗IL-5Rα单克隆抗体治疗[12,121],对于合并持续气流受限、CRSwNP或使用OCS维持治疗、既往急性发作频繁的患者疗效显著[168,170, 171]。
(4)抗IL-4Rα单克隆抗体[130]:该药与IL-4Rα结合,同时阻断IL-4和IL-13信号通路,抑制气道炎症,降低FeNO、痰嗜酸性粒细胞和IgE水平,还可显著减少黏液堵塞和气道重塑,同时改善肺通气和小气道功能[128,174, 175]。治疗后患者急性发作率降低47.7%~59%,在外周血嗜酸性粒细胞计数≥300/μl的患者中急性发作率降低71%;同时可改善症状和肺功能,减少OCS用量[128,176]。该药推荐用于控制不佳的重度哮喘患者,其2型炎症生物标志物高于特定水平(如外周血嗜酸性粒细胞计数≥150/μl 且≤1 500/μl;或FeNO≥25 ppb);或需要OCS进行维持治疗的哮喘患者[128, 129,177]。在外周血嗜酸性粒细胞计数≤1 500/μl的情况下,如患者嗜酸性粒细胞计数或FeNO越高,或者2个及以上2型炎症生物标志物均升高,则获益更多[177]。抗IL-4Rα单克隆抗体可同时治疗重度哮喘患者其他2型炎症共病,包括慢阻肺病、中重度特应性皮炎、CRSwNP、嗜酸性食管炎。
(5)抗TSLP单克隆抗体:TSLP来源于上皮细胞,目前被认为是哮喘2型炎症的上游关键细胞因子。抗TSLP单克隆抗体分别减少非2型和2型重度哮喘患者30%~40%和60%~70%哮喘急性发作,可改善生活质量、肺功能和症状[132, 133]。哮喘患者基线血嗜酸性粒细胞计数和FeNO越高,抗TSLP单克隆抗体的临床疗效越好[12]。抗TSLP单克隆抗体可改善重度哮喘合并CRSwNP患者生活质量[178]。
抗IL-5单克隆抗体、抗IL-5Rα单克隆抗体、抗IL-4Rα单克隆抗体、抗TSLP单克隆抗体均安全性良好,需关注的不良反应为注射部位反应和较罕见的过敏反应。
推荐意见24:对2型炎症生物靶向药物治疗反应良好的重度哮喘患者,可以优先考虑减少和停止OCS维持治疗,酌情减少ICS-LABA维持剂量,但不应停止ICS-LABA的维持治疗[12](1,A)。同时每3~6个月对哮喘患者进行疗效、不良反应及患者喜好等评估,也可对哮喘良好控制的患者减少维持用药。三联药物维持者,可先减少LAMA,若患者在减药后未能达到哮喘控制,则恢复原来的维持用药。
如患者对于生物靶向药物治疗反应不佳或者患者无2型炎症特征,则需在停止原有生物靶向药物的基础上进一步评估以及明确是否诊断错误或者存在共病未控制,再次评估吸入依从性、吸入技术以及过敏原和危险因素是否控制。推荐意见25:对于规范治疗后哮喘症状仍然不能控制的第5级治疗的成人哮喘患者,如心电图检查明确无Q-Tc间期延长,可尝试联合口服低剂量阿奇霉素治疗,并1个月后复查心电图,如口服阿奇霉素250~500 mg/次,每周3次,治疗26~48周,可以减少哮喘急性发作[134,179](2,A)(详见“六、哮喘慢性持续期的治疗”)。对于大剂量ICS维持治疗再联合其他控制药物,并且使用生物靶向药物仍未控制者,或反复急性发作者,可加用低剂量OCS作为维持用药,推荐初始剂量:口服泼尼松0.4~0.5 mg·kg-1·d-1,当哮喘症状控制并维持一段时间后,逐渐减少OCS剂量,并确定最低维持剂量(一般≤7.5 mg/d)长期口服治疗,亦可考虑OCS隔日疗法,并使用药物预防骨质疏松。此外,如之前未用抗TSLP或抗IL-4Rα治疗,也可尝试转换为抗TSLP治疗或抗IL-4Rα治疗,IL-4Rα治疗需为OCS维持治疗的患者。
推荐意见26:支气管热成形术治疗适用于尽管采用优化哮喘治疗方案并转诊至重度哮喘专科中心,但哮喘仍无法控制的成年患者,或无法获得或无指征进行生物靶向药物治疗的成年患者[24,138,180](2,A)。此项操作需在有资质的医院开展,同时需注意其并发症的发生。
对于重度哮喘患者,建议多学科联合随访评估患者的诊治情况,并及时停止无效的附加治疗,但是不能停用ICS。
九、不典型哮喘
(一)CVA
CVA是指以慢性咳嗽为唯一或主要临床表现,无明显喘息、气促等症状,但存在气道高反应性的一种不典型哮喘[27]。国内外多项研究结果显示,CVA是成人慢性咳嗽的常见病因[181, 182, 183, 184],国内多中心调查结果显示其占慢性咳嗽病因的三分之一[181]。CVA的主要表现为刺激性干咳,部分存在季节性变化。咳嗽通常较剧烈,夜间或凌晨咳嗽为其重要特征[185]。患者咳嗽剧烈时可伴有呼吸不畅、胸闷、呼吸困难等表现。CVA患者常伴发变应性鼻炎。上呼吸道感染、异味、油烟、冷空气容易诱发或加重咳嗽,但此临床特点不具诊断价值[186]。
支气管激发试验阳性是诊断 CVA 最重要的条件,但临床上亦要注意假阳性和假阴性的可能,需结合治疗反应,抗哮喘治疗有效才能确诊[27,76]。近半数 CVA 患者存在小气道功能下降[187]。绝大部分CVA 患者诱导痰嗜酸性粒细胞计数增多,少部分显著增多,但总体增多比例低于典型哮喘[188]。诱导痰嗜酸性粒细胞计数较高者发展为典型哮喘的概率更高。FeNO与诱导痰嗜酸性粒细胞计数显著相关,FeNO增高提示诱导痰嗜酸性粒细胞计数增多,但FeNO检测正常不能排除气道嗜酸性粒细胞增多[61]。慢性咳嗽患者诱导痰嗜酸性粒细胞计数增多或FeNO增高提示CVA的可能[189]。嗜酸性粒细胞性支气管炎有与 CVA 类似的临床表现、气道炎症和糖皮质激素治疗反应,但无气道高反应性[61,189]。某些气道内疾病如肿瘤、支气管结核及胃食管反流病有时亦存在反复咳嗽症状,可能会误诊为 CVA,临床上需注意鉴别。
推荐意见27:CVA的治疗原则与典型哮喘相同,大多数患者ICS或ICS-LABA治疗有效,推荐ICS-LABA作为首选药物,治疗时间在 8 周以上[12,27](1,B)。因部分患者停药后容易复发或治疗反应不佳,这些患者需要更长期的治疗。LTRA治疗有效,能够减轻患者咳嗽症状、改善生活质量并减缓气道炎症[27,190]。中医认为CVA与风邪犯肺、肺气失宣有关,治疗宜疏风宣肺、止咳利咽,采用苏黄止咳胶囊治疗有一定效果[27,191]。对于治疗反应不佳的患者,应评估诊断的准确性、治疗依从性、吸入技巧、环境暴露因素、并发症和气道炎症水平等[192]。推荐意见28:CVA存在不同分子内型与治疗反应[182],对于治疗反应不佳且气道炎症严重的 CVA患者,可以考虑升级治疗,如加用LTRA治疗,或短期使用OCS(泼尼松10~20 mg/d或等效剂量的其他OCS,3~5 d)[193, 194](2,D)。在缺乏支气管激发试验检查条件的单位,对于伴有夜间咳嗽或干咳,FeNO增高或痰嗜酸性粒细胞计数增多的慢性咳嗽患者,可按CVA进行经验性治疗[61,182]。
咳嗽优势型哮喘(cough predominate asthma,CPA)与CVA类似,以慢性咳嗽为主要症状,但CPA伴有一过性或轻度喘息和(或)呼吸困难,且部分患者肺功能有明显下降。我国《咳嗽的诊断与治疗指南(2021)》将 CVA、CPA统称为“咳嗽型哮喘”[27]。CPA患者咳嗽敏感性显著高于典型哮喘患者,因此对CPA患者进行临床评估时不应仅关注喘息、呼吸困难等症状,亦要关注咳嗽与咳嗽敏感性[195]。CPA的治疗原则与典型哮喘相同,治疗反应不佳者,应全面评估哮喘咳嗽相关的诱发因素、共患疾病及气道炎症等。
(二)CTVA
CTVA是指胸闷作为唯一或主要症状,无喘息、气促等典型哮喘的症状和体征,同时具备可变气流受限客观检查中的任一条,除外其他疾病所引起的胸闷,抗哮喘治疗有效[50,151,196]。CTVA的治疗原则同典型哮喘[197]。参照哮喘指南推荐的阶梯式治疗方案[151],CTVA初始治疗根据患者胸闷发作的具体情况选择合适的级别[50]。根据哮喘控制水平调整治疗方案[28],若采用该级治疗方案不能控制CTVA,则应升级治疗方案,直至达到良好控制为止;若CTVA症状良好控制且肺功能基本正常3个月及以上者,则可考虑降级治疗。
(三)隐匿性哮喘
隐匿性哮喘指无反复发作喘息、气促、胸闷或咳嗽的表现,但长期存在气道高反应性者;此时患者气道已存在慢性炎症改变,FeNO也可高于参考值范围[198]。随访发现有14%~58%的无症状但存在气道高反应性者可发展为有症状的哮喘[199, 200]。只有少数隐匿性哮喘患者自愈;大多数隐匿性哮喘患者持续存在气道高反应性和气道炎症[201]。
十、特殊类型哮喘及哮喘的某些特殊问题
(一)真菌致敏性哮喘(asthma associated with fungal sensitization,AAFS)
常见导致哮喘的致敏真菌包括曲霉属、白色念珠菌、枝孢菌属、交链孢属等[202]。真菌又可分为耐热型(如曲霉菌、青霉菌、念珠菌等)和非耐热型(如链格孢菌、枝孢菌等)。ABPA与AAFS关系密切。国外曾提出真菌致敏性重度哮喘的概念[203]。真菌致敏性重度哮喘和ABPA可能是真菌致敏不同阶段的表现,并非所有曲霉菌致敏的哮喘患者都符合ABPA的临床诊断标准[204]。真菌致敏性重度哮喘可能是ABPA发展的前期。
在治疗方面,首先需脱离真菌致敏环境,并给予规范的抗哮喘治疗。推荐意见29:OCS为AAFS目前的一线治疗药物。有研究表明,中剂量OCS治疗ABPA的效果与高剂量相同,但不良反应更少[27]。伊曲康唑或其他唑类如伏立康唑、泊沙康唑等抗真菌药物可减少真菌定植及负荷、减轻气道炎症反应,并减少全身糖皮质激素的用量[179],可用于病情加重或需要长期使用OCS的患者(1,D)。但其使用条件及临床效果需要进一步研究。推荐意见30:近来有研究显示抗IgE单克隆抗体、抗IL-5单克隆抗体、抗IL-5Rα单克隆抗体、抗IL-4Rα单克隆抗体等生物靶向药物治疗,可减少AAFS急性发作、改善症状及肺功能、提高生活质量,但尚需大样本试验以进一步确定其有效性和安全性[205, 206, 207, 208](1,B)。
(二)围手术期哮喘管理
围手术期是指从患者决定接受手术治疗开始,到手术治疗直至基本康复,约在术前5~7 d至术后7~12 d。围手术期哮喘管理目标:降低围手术期哮喘急性发作风险,降低麻醉、手术操作导致气道不良事件的风险。
1. 术前准备:完整的术前评估与准备及哮喘的良好控制是保证围手术期安全的关键。评估应包括症状评估及围手术期急性发作风险评估。对于择期手术,哮喘评估应至少在术前1周进行[209]。哮喘症状未控制及近期发生过急性发作的哮喘患者,其围手术期发生支气管痉挛的风险增高[209]。围手术期哮喘患者推荐常规行肺功能检查,尤其对于症状未控制的哮喘患者[209]。所有哮喘患者择期手术应在达到良好哮喘控制后进行[12];术前呼吸优化训练可减少术后肺部并发症的发生风险,包括戒烟、规律运动、加强呼吸肌训练等[12]。对于急诊手术,则应充分权衡患者可能存在的气道风险与手术必要性。所有哮喘患者术前进行充分系统的治疗可降低术后肺部并发症的发生风险[210, 211]。静脉滴注或推注糖皮质激素可能更适合于急诊手术患者[209]。
2. 术中管理:神经肌肉阻滞剂是最常见诱发过敏反应的药物[212],如阿曲库铵、米库溴铵等,均可诱导组胺释放效应;而罗库溴铵和琥珀酰胆碱不易诱导该效应,适用于哮喘患者快速气管插管[213, 214]。七氟醚作为吸入性麻醉诱导剂,其耐受性良好且具有支气管舒张作用[215]。
3. 术后管理:术后良好的镇痛、加强呼吸训练、控制胃食管反流等有助于减少哮喘急性发作风险[216, 217]。无创正压通气可能使气管拔管后持续气道痉挛的哮喘患者获益[218]。
(三)AIA
应用某些药物而引起的哮喘急性发作,称为药物诱发性哮喘。常见的药物包括NSAID,其他药物还有降压药、β受体阻滞剂、抗胆碱药、抗生素和某些生物制剂[12]。哮喘患者如对以阿司匹林为代表的NSAID不耐受,可在服用药物数分钟或数小时后诱发哮喘急性发作,称为AIA[12]。妊娠期尤其妊娠后期使用治疗剂量的阿司匹林可增加出生后儿童期哮喘的发生风险[219]。
近40%的AIA患者存在慢性鼻炎、鼻息肉、副鼻窦炎及嗅觉异常。AIA的典型临床表现:在服用阿司匹林等NSAID药物10~120 min后出现严重的哮喘急性发作,常伴有发绀、结膜充血、大汗淋漓、端坐呼吸、烦躁不安或伴咳嗽[12]。目前诊断基本依据患者病史以及阿司匹林或其他NSAID的激发试验,包括口服阿司匹林和吸入赖氨酸-阿司匹林激发试验[220],但因其可诱发严重的支气管痉挛,必须由经验丰富的医务人员具备一定抢救条件下进行。
推荐意见31:预防AIA最有效的方法是避免再次应用阿司匹林,对于需高剂量ICS控制哮喘症状,或常规治疗难以改善鼻部炎症和息肉病变,或因其他疾病而需服用阿司匹林的AIA患者,可考虑进行脱敏治疗[221](2,B)。有研究表明,抗IgE单克隆抗体对AIA有效[222]。控制鼻部疾病、LTRA 治疗均有助于AIA症状的改善。当临床需要使用NSAID药物时,可考虑使用环氧化酶2抑制剂[223]。
(四)妊娠期和围月经期哮喘
1.妊娠期哮喘
妊娠期哮喘是指女性妊娠期间出现的哮喘。约4%~8%孕妇患哮喘[224]。1/3女性哮喘患者因妊娠而哮喘加重,病情加重可发生于妊娠期间的任何时间,多集中在妊娠中晚期[225]。妊娠年龄大、肥胖、吸烟、经产妇、焦虑抑郁、中重度哮喘会增加妊娠期哮喘急性发作的风险[226]。其他妊娠期哮喘急性发作的风险因素包括患者用药依从性差、呼吸道病毒感染、妊娠期体重增长过快等[225,227]。合并哮喘的孕妇较未合并哮喘孕妇出现妊娠并发症的风险更高,包括先兆子痫、早产、围产期死亡,婴儿会出现低出生体重、宫内生长受限、先天性畸形[228, 229]。以上妊娠并发症的发生与哮喘未控制显著相关,哮喘良好控制有利于改善妊娠结局[230]。然而,目前妊娠期哮喘的控制管理现状不容乐观。
妊娠期哮喘治疗原则与典型哮喘相同。推荐使用吸入的药物,可减少药物的全身作用及对胎儿的影响。妊娠期哮喘治疗药物的安全性评估还需要考虑其对胎儿或新生儿的潜在不良结局及其安全等级[231, 232]。
(1)ICS如布地奈德为B级,而其他药物如氟替卡松、倍氯米松、糠酸莫米松、环索奈德则为C级[12,233]。妊娠哮喘患者通常可以选择布地奈德、倍氯米松、氟替卡松,但若哮喘患者在妊娠前已通过其他ICS(例如环索奈德、莫米松)得到良好控制,则无需改变治疗。
(2)全身糖皮质激素均为C级药物[231,233],但泼尼松龙和甲泼尼龙不易通过胎盘,而可的松、氢化可的松、泼尼松、曲安奈德则易于通过胎盘。需要警惕糖皮质激素有轻度增加胎儿唇腭裂的风险。腭形成在胎儿12周时完成,之后使用糖皮质激素相对安全。临床应用时应当充分权衡疾病恶化导致母婴死亡与胎儿致畸的潜在风险之间的平衡。
(3)吸入支气管舒张剂中的沙丁胺醇、福莫特罗和沙美特罗被评为C级[233, 234, 235, 236]。
(4)LTRA,如孟鲁司特和扎鲁司特,均显示未增加不良妊娠结局,评定为B级[237]。
(5)生物靶向药物如目前全球上市的抗IL-5单克隆抗体、抗IL-5Rα单克隆抗体、抗IL-4Rα单克隆抗体、抗TSLP单克隆抗体在动物研究中显示无不良妊娠结局,但缺乏真实世界数据[238, 239]。抗IgE单克隆抗体在真实世界研究中未见增加不良妊娠结局[238, 239, 240]。
(6)口服抗组胺药中B级药物包括扑尔敏、苯海拉明、西替利嗪、氯雷他定、卢帕他定、左西替利嗪。地氯雷他定和非索非那定评为C级[232,241, 242, 243, 244]。
妊娠期哮喘治疗过程中应持续对孕妇和胎儿进行评估、调整并观察治疗反应[231]。药物升级按照阶梯式方案选择,而降级治疗应在分娩后再考虑,不应在准备妊娠或妊娠期间停止ICS[225]。不建议妊娠期新增过敏原特异性免疫治疗和抗IgE单克隆抗体治疗[231]。对妊娠期哮喘急性发作的治疗和处理与典型哮喘患者大致相同,应尽早开始[225]。妊娠期哮喘急性发作时,咳嗽、胸闷、气短、喘息或PEF下降20%,胎动减少以及血氧饱和度<95%时,应立即每20分钟吸入2~4吸沙丁胺醇,观察1 h,无改善需立即就诊;对中至重度急性发作的妊娠期哮喘患者要进行生命体征的监护,产科医生也应参与监护胎儿的生命体征;孕妇可予以吸氧处理,血氧饱和度需要维持在95%及以上[231]。预防孕妇和胎儿缺氧、缓解气道痉挛是在处理妊娠期哮喘重度急性发作时首要考虑的问题。若哮喘急性发作严重,可考虑终止妊娠。哮喘良好控制是减少母体和胎儿风险的保证。
妊娠期哮喘的全程化管理可以减少哮喘症状波动或急性发作给孕妇和胎儿带来的不良影响。管理包括:①加强妊娠期哮喘患者教育:戒烟、控制妊娠期体重增长速度及幅度、提高用药依从性、正确使用药物方法;②评估和监测哮喘病情:监测PEF变异率;③控制哮喘加重因素,避免接触诱发因素,戒烟、避免接触过敏原、预防呼吸道感染等[245];④以FeNO指导用药的妊娠期哮喘管理方式,可预防后代学龄前期哮喘的发生[246]。有研究建议,当FeNO>29 ppb时,增加ICS剂量;当FeNO<16 ppb时,减少ICS剂量;当FeNO不增高时,使用LABA联合最小剂量ICS控制症状[247]。
2.围月经性哮喘(perimenstrual asthma,PMA)
PMA是指女性哮喘急性发作与其月经周期有关,在月经周期经前或经期出现哮喘症状加重或肺功能下降,而经期后逐渐缓解的现象[248]。PMA分为经前期哮喘和月经期哮喘。前者为黄体期哮喘症状加重,月经来潮后症状自行缓解;后者指月经来潮第一天时哮喘症状加重。其临床表现均为围月经期的哮喘周期性发作或咳嗽、气喘、胸闷、呼吸困难加重[249],需加用支气管舒张剂。约20%的女性在围月经期哮喘加重[12],与重度哮喘或难治性哮喘相关。凡在月经前后出现规律性哮喘发作,且排除其他原因引起的喘息即可诊断。
PMA治疗原则与典型的哮喘类似,患者在月经周期更需积极抗哮喘治疗。PMA患者在常规哮喘治疗基础上,增加口服避孕药和(或)LTRA可潜在获益[250]。经前期哮喘患者,可在周期性哮喘急性发作前数天口服预防药物,如酮替芬(1 mg/次,2次/d)或孟鲁司特(10 mg/次,1次/d);月经期哮喘患者,月经来潮前适时使用黄体酮肌内注射,可防止黄体酮水平的突然下降;对存在经前期焦虑的患者可酌情使用炔羟雄烯唑。
(五)哮喘合并变应性鼻炎/慢性鼻窦炎
哮喘患者常合并其他过敏性疾病,常见的包括变应性鼻炎[251]和慢性鼻窦炎[252]。有研究显示40%的变应性鼻炎患者可合并哮喘[253]。慢性鼻窦炎是鼻窦黏膜的慢性炎症,病程超过12周,临床上可分为两种类型:慢性鼻窦炎不伴鼻息肉(chronic rhinosinusitis without nasal polyps,CRSsNP)和慢性鼻窦炎伴鼻息肉(chronic rhinosinusitis with nasal polyps,CRSwNP)[254]。30%~70% 的 CRSwNP 患者合并哮喘[252]。鼻息肉的存在与哮喘严重程度有关,合并CRSwNP也与更严重的哮喘相关[255]。
哮喘合并变应性鼻炎/慢性鼻窦炎的症状随季节或环境接触过敏原的变化而变化。因上下气道炎性反应具有相似性并相互影响,重度哮喘患者应考虑行上呼吸道检查。对于哮喘合并慢性鼻窦炎的患者,鼻内窥镜检查和(或)鼻窦CT可发现鼻窦炎是否伴有鼻息肉。在重度哮喘中,合并鼻息肉可能有助于生物靶向药物的选择。推荐意见32:使用抗IgE单克隆抗体、抗IL-5单克隆抗体、抗IL-5Rα单克隆抗体、抗IL-4Rα单克隆抗体治疗重度哮喘合并CRSwNP可能获益[256](1,B)。哮喘合并变应性鼻炎/CRSwNP 患者使用抗IgE单克隆抗体治疗,应按照哮喘适应证及剂量进行用药。
(六)哮喘合并慢阻肺病(asthma-COPD overlap,ACO)
ACO定义为具有持续气流受限并同时具有哮喘和慢阻肺病临床特征,在哮喘患者中ACO的比例为15%~30%[257, 258]。在临床上有长期哮喘病史的成人可能会出现持续性气流受限,使得与慢阻肺病难以区分;另一方面,既往诊断慢阻肺病的患者在给予速效支气管舒张剂后,存在与哮喘类似的气流受限可逆性。
目前ACO尚无公认的诊断标准,符合如下特征的患者需考虑 ACO诊断:(1)已诊断慢阻肺病的患者,如存在可逆的气流受限(吸入支气管舒张剂后FEV1改善率≥12%,且绝对值升高≥200 ml)、FeNO增高、诱导痰嗜酸性粒细胞计数增多、既往有哮喘病史,需考虑 ACO 诊断;(2)推荐意见33:已诊断哮喘的患者,经过3~6个月规范治疗后,仍然存在持续气流受限(吸入支气管舒张剂后 FEV1/FVC<70%),存在有害气体或物质暴露史(吸烟或既往吸烟≥10包年),高分辨率CT判断存在肺气肿以及肺功能检查弥散功能下降,需考虑ACO的诊断[12](1,D)。ACO的初始启动治疗应按哮喘治疗的方式进行。ICS的起始剂量应为低-中剂量,具体用量取决于症状和不良反应的风险;同时辅以LABA,可添加LAMA。由于ACO患者具有哮喘特征,因此不能在未使用ICS的情况下单独应用LABA和(或)LAMA。ACO的治疗推荐联合应用ICS-LABA-LAMA,同时应包括戒烟、肺康复、疫苗接种、共患疾病的治疗等措施。
十一、哮喘的管理、患者教育、预防
哮喘的管理、患者教育、预防是哮喘防治工作重要的组成部分,旨在提升治疗效果、减少急性发作、提高患者生活质量。
(一)哮喘的管理
尽管哮喘尚不能根治,但通过有效的管理可使哮喘病情得到理想的控制甚至“临床治愈”。哮喘管理的长期目标是:(1)达到良好的症状控制并维持正常活动水平;(2)最大程度降低急性发作、持续性气流受限、药物不良反应和哮喘相关死亡的未来风险[12]。推荐意见34:在与患者制定哮喘管理的共同目标时,要考虑到不同的医疗制度、药物的可及性、文化差异、个人喜好等因素(1,D)[12]。对于哮喘患者的管理应该基于控制水平,形成一个持续评估、调整治疗、监测治疗反应的循环过程。在选择治疗方案和监测治疗反应时,应兼顾哮喘控制的两个方面(即症状控制和未来风险),同时对于哮喘药物治疗再评估,达到“整体控制”(overall control)或“临床治愈”。
(二)哮喘患者的教育
对哮喘患者的教育必须成为医患之间(包括家属)的重要组成部分。通过开展患者教育活动,可提高患者对哮喘的认识和对治疗的依从性,增强自我监测和管理能力,减少急性发作、住院率及病死率,提高生活质量[259, 260, 261]。对患者的教育应包括以下几点。
1. 用药依从性和正确使用吸入装置的指导和培训:依从性高低与哮喘的转归密切相关,依从性提高可显著改善哮喘控制水平[262, 263, 264]。可通过选择正确的药物如由医生和患者共同决策药物/剂量的选择,尽量选择长效制剂,加强患者自我管理、制订书面治疗计划,完善教育和管理结构等方面提高哮喘患者治疗的依从性。正确掌握吸入装置技巧对哮喘控制十分重要,医生、临床药师或护士应当以实物正确演示每一种所处方的吸入装置的使用方法,尽量选择一种装置兼顾MART,随时评估患者吸入装置的应用情况,反复对患者进行吸入技术教育可提高正确使用率。
2. 哮喘常识教育:包括哮喘的诊断、基本治疗原则、缓解药物与控制药物的差别(不主张单独使用SABA)、潜在的药物不良反应(特别是全身糖皮质激素)、预防症状及急性发作、如何认识哮喘加重,应该采取什么措施、何时/如何寻求医疗服务、治疗共患疾病。通过建立伙伴关系、选择适应患者对健康知识的认知的传授内容和方式、充分讨论患者关心的问题来形成共同目标,有助于提高常识传授的效果。
3. 病情自我监测和管理[265]:控制哮喘的关键环节是患者的自我管理,由健康教育团队(包括医生、临床药师和护士)有效指导的哮喘自我管理可大大降低哮喘的致残率[12,266, 267, 268]。应制定包括自我监测,对治疗方案和哮喘控制水平进行周期性评估,在症状和PEF提示哮喘控制水平变化时如何及时调整治疗方案以达到并维持哮喘控制,如何及时接受治疗等内容的哮喘行动计划;正确使用呼气峰流速仪和准确记录哮喘日记是哮喘患者自我管理的重要内容之一。
4. 随访:医务人员应定期对哮喘患者进行随访,包括患者主动按医嘱定期门诊随访,或医生通过电话进行随访,可减少门诊就诊的次数,降低再住院率。
5. 应用物联网、人工智能等技术:是管理哮喘患者很好的途径和方法,如应用远程视频、网络、APP等开展多种形式的教育,使用家用智能肺功能测定、智能用药监测设备等,帮助哮喘患者进行自我病情监测和用药管理,可显著改善患者的症状控制水平和预后[269]。
(三)哮喘的预防
1. 饮食营养调节:(1)妊娠期的饮食:没有确凿证据表明在妊娠期间摄入特定食物会增加患哮喘的风险[270, 271],故不建议为预防过敏或哮喘在妊娠期间改变饮食。(2)妊娠期肥胖和体重增加:有数据表明妊娠期肥胖和体重增加会增加儿童哮喘的风险[272],但由于目前没有明确的共识,并不提倡未经专业指导的妊娠期减重。(3)母乳喂养:婴幼儿抵抗力差,易发生感染和变态反应性疾病,提倡母乳喂养婴儿,母乳喂养能降低儿童喘息发生率[273]。(4)维生素D:多项临床研究和荟萃分析结果提示,妊娠期补充维生素D,可以降低儿童喘息的发生[274]。
2. 避免或减少过敏原接触:避免过敏原暴露是哮喘预防的关键。北方地区花粉季节时外出应戴口罩。尘螨暴露与哮喘发生密切相关,应注意室内通风,勤洗床套被褥。对猫毛狗毛过敏者不养宠物。
3. 避免使用可能诱发哮喘的药物:常见的药物以阿司匹林为代表的NSAID药物。
4. 避免污染物暴露:产前产后暴露于烟草以及二氧化氮、二氧化硫、细颗粒物等交通相关的空气污染物会增加哮喘的发生风险、加重哮喘症状[275]。
5. 微生物:“卫生假说”指过敏性疾病发病率增加,与幼年时感染率降低有关,近期提出的“微生物群落假说”和“生物多样性假说”表明微生物群可能有利于哮喘的预防[276]。研究表明农村环境中多种微生物和内毒素的接触可能是农村儿童哮喘患病率显著低于城市儿童的保护因素[277],农场或农业环境暴露儿童哮喘患病率较未暴露儿童降低约25%[278]。
6. 避免社会心理压力:儿童接触的社会环境也可能导致哮喘的加重。妊娠期[279]或产后早期[280]的母亲压力与儿童患哮喘的风险增加有关。
十二、结束语
在本次指南的修订过程中,我们深感中国的哮喘防治事业任重道远。虽然目前我们在哮喘领域的基础和临床能力已有明显提高,已有很多中国的循证依据加入,但在某些诊治问题方面依然缺乏足够的本土循证医学证据,适宜中国国情的哮喘诊治技术的评价和推广还需要大力地开展。未来需要全国哮喘领域的同道通力协作,设计和实施更多的高质量研究,为指南修订提供更多的循证依据支持,从而更好地进行哮喘防治。





咨询专家:钟南山(国家呼吸医学中心 呼吸疾病国家重点实验室 广州呼吸健康研究院 广州医科大学附属第一医院呼吸与危重症医学科);黄绍光(上海交通大学医学院附属瑞金医院呼吸与危重症医学科);陈萍(解放军北部战区总医院呼吸与危重症医学科);殷凯生(南京医科大学第一附属医院呼吸与危重症医学科);周新(上海交通大学医学院附属第一人民医院呼吸与危重症医学科);林江涛(中日友好医院呼吸与危重症医学科);王长征(重庆医科大学附属第三医院呼吸与危重症医学科)
牵头人:沈华浩(浙江大学医学院附属第二医院呼吸与危重症医学科);张旻(上海交通大学医学院附属第一人民医院呼吸与危重症医学科);黄克武(首都医科大学附属北京朝阳医院呼吸与危重症医学科)
编写组专家:沈华浩(浙江大学医学院附属第二医院呼吸与危重症医学科);张旻(上海交通大学医学院附属第一人民医院呼吸与危重症医学科);黄克武(首都医科大学附属北京朝阳医院呼吸与危重症医学科);赖克方(国家呼吸医学中心 呼吸疾病国家重点实验室 广州呼吸健康研究院 广州医科大学附属第一医院呼吸与危重症医学科);刘辉国(华中科技大学同济医学院附属同济医院呼吸与危重症医学科);包婺平(上海交通大学医学院附属第一人民医院呼吸与危重症医学科);华雯(浙江大学医学院附属第二医院呼吸与危重症医学科);应颂敏(浙江大学呼吸疾病研究所);陈如冲(国家呼吸医学中心 呼吸疾病国家重点实验室 广州呼吸健康研究院 广州医科大学附属第一医院呼吸与危重症医学科);甄国华(华中科技大学同济医学院附属同济医院呼吸与危重症医学科);苏楠(中日友好医院呼吸与危重症医学科);邱忠民(同济大学附属同济医院呼吸与危重症医学科);常春(北京大学第三医院呼吸与危重症医学科);赵丽敏(河南省人民医院呼吸与危重症医学科);张清玲(国家呼吸医学中心 呼吸疾病国家重点实验室 广州呼吸健康研究院 广州医科大学附属第一医院呼吸与危重症医学科);黄华琼(浙江大学医学院附属第二医院呼吸与危重症医学科)
方法学组专家:江梅(国家呼吸医学中心 呼吸疾病国家重点实验室 广州呼吸健康研究院 广州医科大学附属第一医院呼吸与危重症医学科)
秘书组:华雯(浙江大学医学院附属第二医院),包婺平(上海交通大学医学院附属第一人民医院),应颂敏(浙江大学呼吸疾病研究所),陈如冲(国家呼吸医学中心 呼吸疾病国家重点实验室 广州呼吸健康研究院 广州医科大学附属第一医院)
审定组专家(按姓氏笔画排序):于化鹏(南方医科大学珠江医院呼吸与危重症医学科);王刚(四川大学华西医院呼吸与危重症医学科);王平(解放军总医院呼吸与危重症医学科);王炜(首都医科大学基础医学院免疫学系);王彦(贵黔国际总医院呼吸与危重症医学科);云春梅(内蒙古自治区人民医院呼吸与危重症医学科);孙铁英(北京医院呼吸与危重症医学科);冯俊涛(中南大学湘雅医院呼吸与危重症医学科);向阳(中南大学基础医学院生理学系);华树成(吉林大学白求恩第一医院呼吸与危重症医学科);吴月清(天津医科大学总医院呼吸与危重症医学科);汤葳(上海交通大学医学院附属瑞金医院呼吸与危重症医学科);苏新明(中国医科大学附属第一医院呼吸与危重症医学科);宋颖芳(解放军联勤保障部队第九○○医院呼吸与危重症医学科);杨冬(复旦大学附属中山医院呼吸与危重症医学科);莫碧文(桂林医学院第二附属医院呼吸与危重症医学科);刘昀(广州医科大学附属第二医院过敏反应科);姚欣(南京医科大学第一附属医院呼吸与危重症医学科);郭禹标(中山大学附属第一医院呼吸与危重症医学科);姚红梅(贵州省人民医院呼吸与危重症医学科);赵云霞(河北医科大学第三医院呼吸与危重症医学科);郭雪君(上海交通大学医学院附属新华医院呼吸与危重症医学科);董亮(山东第一医科大学第一附属医院呼吸与危重症医学科);董航明(南方医科大学南方医院呼吸与危重症医学科);谢华(解放军北部战区总医院呼吸与危重症医学科);蒋毅(山西医科大学第一医院呼吸与危重症医学科);霍建民(哈尔滨医科大学附属第一医院呼吸与危重症医学科);酆孟洁(深圳市人民医院呼吸与危重症医学科)
证据评价组:周妍(上海交通大学医学院附属第一人民医院呼吸与危重症医学科);潘亦林(上海交通大学医学院附属第一人民医院呼吸与危重症医学科);易芳(国家呼吸医学中心 呼吸疾病国家重点实验室 广州呼吸健康研究院 广州医科大学附属第一医院呼吸与危重症医学科);冯晓凯(首都医科大学附属北京朝阳医院呼吸与危重症医学科);杜旭菲(浙江大学医学院附属第二医院呼吸与危重症医学科);周灵(华中科技大学同济医学院附属同济医院呼吸与危重症医学科);徐镶怀(同济大学附属同济医院呼吸与危重症医学科);宋祝(北京大学第三医院呼吸与危重症医学科)
参考文献(略)
作者:中华医学会呼吸病学分会;通信作者:沈华浩,浙江省呼吸疾病诊治及研究重点实验室 浙江大学医学院附属第二医院呼吸与危重症医学科;张旻,上海交通大学医学院附属第一人民医院呼吸与危重症医学科;黄克武,首都医科大学附属北京朝阳医院呼吸与危重症医学科
引用本文: 中华医学会呼吸病学分会. 支气管哮喘防治指南(2024年版)[J]. 中华结核和呼吸杂志, 2025, 48(3): 208-248. DOI: 10.3760/cma.j.cn112147-20241013-00601.
本文转载自订阅号「中华结核和呼吸杂志」
* 文章仅供医疗卫生相关从业者阅读参考
本文完
责编:Jerry